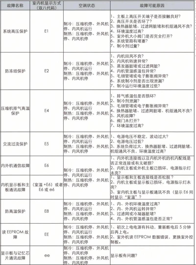
故障代码含义
格力空调的 E6 代码,其核心含义是 “通信故障” 或 “无负载”。

(图片来源网络,侵删)
就是空调的室内机和室外机之间无法正常“对话”了,室内机通过一根特殊的信号线(通常称为“通信线”或“CN10”线)向室外机发送指令,室外机接收到指令后开始工作,并将自己的状态(如温度、压力、电流等)反馈给室内机,当这个“对话”中断或出现错误时,室内机主板就会判断为故障,并显示E6代码。
故障原因分析(由简到繁)
通信故障的原因多种多样,可以从以下几个方面进行排查:
通信线路问题(最常见)
这是导致E6故障的首要原因,占比超过70%。
- 通信线脱落或松动:
- 位置: 室内机和室外机连接的铜管旁边,通常是一根细的、带有2-4芯的扁平或圆形插头。
- 原因: 安装不规范、维修后忘记插紧、老鼠啃咬、老化导致接触不良。
- 通信线短路或断路:
- 短路: 通信线的正负极(通常是黄线和白线)因外皮破损而接触在一起,或与地线、铜管等接触。
- 断路: 通信线被老鼠咬断、或在维修中被意外剪断。
- 通信线插头氧化或腐蚀:
- 原因: 长期暴露在潮湿、恶劣的环境中,导致插头针脚生锈、氧化,接触电阻变大,信号传输不稳定。
室内外机主板故障
如果线路没问题,那么问题可能出在“大脑”——主板上。

(图片来源网络,侵删)
- 室内机主板故障:
- 原因: 主板上的通信电路(如芯片、电容、电阻)损坏,无法发送或处理通信信号。
- 室外机主板故障:
- 原因: 主板上的通信模块或电源电路损坏,无法接收或响应室内机的信号。
- 故障特点: 主板故障通常伴随着其他异常现象,如完全不通电、显示屏乱码、多个功能失灵等。
电源问题
通信信号的正常传输也需要稳定的电源支持。
- 电源电压不稳或过低: 电网电压波动过大,或者低于空调最低工作电压,可能导致主板复位或通信模块无法正常工作。
- 室内机供电异常: 室内机主板本身供电不足或有问题。
- 室外机供电异常: 室外机变压器或供电模块故障,导致主板无法启动。
传感器故障
部分情况下,传感器问题也可能引发通信故障。
- 室外机关键传感器故障: 如排气传感器、环温传感器等,如果这些传感器损坏,向主板反馈错误信号,主板可能会误判为严重故障,为了保护设备而切断与室内机的通信,从而报E6。
- 室内机传感器故障: 相对较少,但也有可能。
变频模块问题
这是比较严重的情况。
- 原因: 室外机的IPM(智能功率模块)损坏,变频模块负责控制压缩机的转速,一旦损坏,压缩机无法工作,室外机无法启动,自然也无法与室内机通信。
- 故障特点: 通常会伴随其他代码,如“E1”(模块保护),或者室外机完全不工作,但室内机有电。
排查与解决步骤(用户可自行操作部分)
重要提示: 在进行任何检查之前,请务必拔掉空调的电源插头,确保安全!涉及拆机、检测主板等操作,建议联系专业维修人员。

(图片来源网络,侵删)
第一步:简单复位(最简单的尝试)
- 拔掉空调的电源插头。
- 等待 5-10分钟,让空调内部电容完全放电,主板复位。
- 重新插上电源,开机测试,有时候可能是瞬时干扰导致的通信错误,复位后可能恢复正常。
第二步:检查通信线(最关键的排查)
- 断电!断电!断电!
- 找到连接室内机和室外机的通信线(在铜管旁边)。
- 检查插头: 检查室内机和室外机端口的通信线插头是否插紧、牢固,尝试拔下再重新插好。
- 检查线路:
- 外观检查: 顺着通信线从室内机走到室外机,仔细查看线皮是否有破损、被老鼠咬过的痕迹、是否被压扁或过度弯折。
- 重点检查: 检查通信线是否与电源线、压缩机线等高压线捆扎在一起,长时间的电磁干扰可能导致信号异常,应尽量分开布线。
- 测量线路(需要万用表):
- 如果外观看不出问题,可以拆下插头,用万用表的“通断档”(蜂鸣档)或“电阻档”测量。
- 测量室内机插头到室外机插头之间的两根通信线(通常是黄线和白线)是否导通(电阻接近0),以及它们是否对地短路(电阻无穷大),如果断路或短路,则需要更换整根通信线。
第三步:检查电源和电压
- 检查家中插座是否正常,用其他电器测试。
- 如果条件允许,用万用表测量空调插座上的电压是否在空调铭牌标定的正常范围内(通常是198V-242V),如果电压过低或波动剧烈,建议使用稳压器。
需要专业人员处理的情况
如果您完成了以上步骤,问题依然存在,那么很可能是硬件损坏,需要联系格力官方售后或专业维修人员上门处理。
- 主板检测与更换: 维修人员会使用专业工具检测室内外机主板的通信电路,判断是主板故障并进行更换。
- 传感器检测与更换: 检测故障传感器并更换。
- 变频模块检测与更换: 这是维修中成本较高的部分,需要专业设备和技能来确认IPM模块是否损坏。
- 压缩机检测: 在极少数情况下,压缩机卡死等严重故障也可能导致通信中断。
格力福景园空调E6故障,90%以上的可能性是通信线路问题,您可以按照“复位 -> 检查通信线插头和走向 -> 测量通断”的顺序自行排查,如果线路完好,那么就需要专业的维修人员来诊断主板、传感器或变频模块等内部硬件问题了。
建议: 如果您不具备电子维修知识,或者排查后问题依旧,最稳妥、最安全的方法是直接拨打格力官方售后服务热线,他们会安排专业的工程师上门检修。
