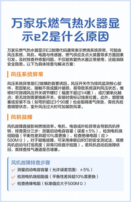
E2错误代表“进水故障”,意思是机器在程序设定的进水时间内,没有检测到足够的水进入水胆(储水罐)。

(图片来源网络,侵删)
下面我将为您详细解释E2故障的原因、排查方法和解决步骤。
核心原因:进水系统出现问题
要理解E2故障,您需要知道直饮机的基本工作流程之一:制水前需要先注水,机器会打开进水电磁阀,让自来水进入一个叫“RO膜”的核心部件进行净化,如果在规定时间内(比如2-3分钟),机器没有检测到水压变化或水流信号,就会判定为进水失败,并显示E2代码。
E2故障的常见原因及排查步骤(从简到繁)
您可以按照以下顺序进行排查,大部分情况下自己都能解决。
第一步:检查水源和水源压力(最常见)
这是最首要、也最容易检查的一步。

(图片来源网络,侵删)
- 检查水龙头/总阀: 确认连接直饮机的水龙头是否完全打开。
- 检查水压: 家里的水压是否过低?尤其是在用水高峰期,水压不足会导致直饮机进水缓慢甚至无法进水,您可以尝试打开家里其他水龙头(如厨房水槽),看水流是否正常。
- 解决方法: 如果是水压问题,可以错峰使用,或者在非高峰期再尝试制水,如果长期水压低,可能需要安装增压泵。
第二步:检查进水三通和进水阀
这是第二常见的原因。
- 检查三通阀: 直饮机通常需要连接一个“三通阀”来同时连接自来水、龙头和直饮机进水管,检查这个三通阀的开关是否拨到了“直饮机”或“净水”的位置,而不是“自来水”。
- 检查进水球阀: 检查连接到三通阀上的那个小蓝色或白色进水球阀,是否完全拧开,有时候这个阀门可能因为安装或意外触碰而没有完全打开。
- 解决方法: 将三通阀的开关拨到正确的位置,并将进水球阀完全拧开。
第三步:检查进水管路是否堵塞或扭结
- 检查水管: 查看连接机器和三通阀的那根蓝色进水管是否有被压扁、扭结或缠绕的情况,水管打折会严重影响水流。
- 检查滤芯: 如果您的直饮机有前置PP棉或活性炭滤芯,这些滤芯如果使用时间过长(通常建议6-12个月更换一次),会被水中的泥沙、铁锈等杂质堵塞,导致水流不畅,无法在规定时间内完成进水。
- 解决方法: 将进水管捋顺,确保没有打折,如果滤芯使用时间过长,请立即更换新的前置滤芯。
第四步:检查核心部件——进水电磁阀
如果以上都正常,那么问题很可能出在进水电磁阀本身。
- 听声音: 在机器进入制水状态时,仔细听机器内部(通常在底部)是否有“咔哒”一声的机械动作声,这是电磁阀打开的声音,如果没有声音,很可能是电磁阀没有工作。
- 检查电压和线路: 电磁阀需要220V电压才能工作,可能是内部线路松动或损坏,导致电磁阀无法得电。
- 电磁阀故障: 电磁阀本身是一个精密的机械部件,内部可能有水垢、杂质卡住,导致阀芯无法正常打开,或者线圈烧毁。
- 解决方法:
- 非专业人士不建议自行拆解电磁阀,因为它结构精密且涉及电路。
- 如果怀疑是电磁阀故障,最稳妥的办法是联系万和的官方售后服务,或者找专业的家电维修师傅上门检测更换,电磁阀本身价格不贵,但更换需要一定的技术。
- 解决方法:
第五步:检查水压开关或水位传感器
这是相对少见但可能的原因,机器通过一个水压开关或水位传感器来检测水是否已经进入,这个传感器如果故障或被水垢堵塞,会误报没有进水,从而显示E2。
- 解决方法: 这同样需要专业人员进行检测和维修,不建议用户自行处理。
总结与最终建议
| 故障原因 | 可能性 | 用户可自行处理 |
|---|---|---|
| 水龙头/总阀未开 | 极高 | 是 |
| 三通阀/进水球阀未开 | 极高 | 是 |
| 进水管路堵塞或打折 | 高 | 是 |
| 前置滤芯堵塞 | 高 | 是 |
| 进水电磁阀故障 | 中 | 否(需专业维修) |
| 水压开关/传感器故障 | 低 | 否(需专业维修) |
操作流程建议:

(图片来源网络,侵删)
- 先外后内: 先检查所有外部水源和管路,确保水龙头、三通阀都打开,水管没有打折。
- 先易后难: 如果外部正常,尝试更换前置滤芯,这是最常见且成本最低的内部故障点。
- 寻求专业帮助: 如果以上步骤都无法解决问题,那么很大概率是进水电磁阀损坏,请立即停止自行拆解,并联系万和官方售后服务(可拨打其客服热线400-830-8300或通过官方微信公众号查询当地网点)或寻找有资质的维修人员上门服务。
温馨提示: 在维修人员上门前,您可以先拍照或记录下E2错误代码的出现时机(是开机就显示,还是按下制水键后显示),这些信息有助于维修人员快速判断问题所在。
