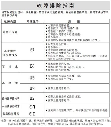
EA1故障代码的含义
EA1 是三洋洗衣机(以及其品牌如海尔、小天鹅等部分机型)中一个比较常见的故障代码,它通常代表:

(图片来源网络,侵删)
排水超时
具体解释: 洗衣机在进入排水程序后,在规定的时间内(通常是4-8分钟,具体时间因机型而异)没有将水排完,或者根本没有开始排水,系统就会判定为故障并显示 EA1 代码。
“水排不出去”。
导致EA1故障的常见原因(从易到难排查)
遇到EA1代码,不要着急,可以按照以下步骤一步步排查,大部分问题都可以自己动手解决。

(图片来源网络,侵删)
最常见的原因:排水管路堵塞
这是导致排水不畅的首要元凶。
- 排水管被压扁或弯折: 洗衣机移动后,排水管被压在下面或拧成了麻花,导致水无法顺利流出。
- 排水管出口堵塞: 排水管的末端伸入下水道过深,或者被异物(如棉絮、布条、垃圾)堵住了。
- 排水过滤器(毛绒过滤器)堵塞: 这是最常见的原因!洗衣机底部的排水过滤器是用来收集衣物脱落的毛絮、硬币、纽扣等小杂质的,如果长时间不清理,就会被这些杂物堵死,导致水排不出去。
排水泵本身故障
- 排水泵被异物卡住: 如硬币、发夹、小纽扣等掉入排水泵,将叶轮卡住,使其无法转动。
- 排水泵电机损坏: 排水泵用久了,电机可能会烧毁或内部线圈故障,导致没有动力排水。
程序或传感器问题(相对较少见)
- 排水阀未正常开启: 控制排水阀的电路或排水阀本身可能故障,导致阀门没有打开。
- 水位传感器故障: 水位传感器错误地认为桶里还有水,于是一直尝试排水,导致超时。
EA1故障的解除方法(动手指南)
请务必在断电的情况下进行操作,以确保安全!
第一步:检查并清理排水管(最简单)
- 断开电源: 立即拔掉洗衣机的电源插头。
- 找到排水管: 通常在洗衣机的右后下方。
- 检查管路: 将排水管从下水道拔出,检查管口是否有堵塞物,然后顺着管子检查,看是否有被压扁或严重弯折的地方,将其理顺,恢复原状。
- 重新放置: 将排水管放回,确保其末端不要伸入下水道太深,以2-3厘米为宜,并且不要插入地漏的存水弯中,以防虹吸现象和堵塞。
第二步:清理排水过滤器(最关键的一步)
这是解决EA1问题的“核心操作”。
- 断开电源: 再次强调,安全第一!
- 找到小门: 在洗衣机正面右下角,通常有一个小方门,这就是排水过滤器(也叫检修口)。
- 准备接水: 在打开小门前,在地面铺上毛巾或一个水盆,因为里面会残留很多水。
- 打开小门: 用一个平头螺丝刀或手(有些型号可以直接拉开)打开这个小门。
- 缓慢旋转过滤器: 里面有一个白色或黑色的圆形盖子,就是排水过滤器。逆时针缓慢旋转将其拧下,一开始可能会有水流出,这是正常的。
- 清理堵塞物: 将过滤器拧开后,你会看到里面缠绕着大量的毛絮、头发、硬币等。务必将这些全部清理干净!
- 检查泵叶轮: 用手伸进去,检查排水泵的叶轮是否能自由转动,如果被异物卡住,将其取出,如果转动顺畅,说明泵本身可能没问题。
- 装回过滤器: 清理完毕后,将过滤器顺时针拧紧,确保安装到位,否则会导致漏水。
- 关闭小门: 盖上并扣好检修小门。
第三步:尝试重启洗衣机
完成以上清理后,重新插上电源,选择一个简单的洗涤程序(如“单漂洗”或“快洗”),启动洗衣机,观察是否能正常排水,如果能,则问题已解决。

(图片来源网络,侵删)
第四步:如果问题依旧,检查排水泵
如果清理过滤器后问题依旧,可能是排水泵本身损坏了。
- 断开电源。
- 拆开过滤器: 重复第二步的操作,拆下排水过滤器。
- 测试排水泵:
- 手动测试: 用手拨动排水泵的叶轮,如果感觉很费力或根本转不动,说明泵可能被异物卡死或已经损坏。
- 通电测试(需要一定动手能力): 如果你对电器有一定了解,可以拆下排水泵的插头,用万用表测量其两端是否有电阻,如果电阻无穷大(断路),则说明电机线圈烧毁,需要更换,如果电阻正常,再检查供电线路。
- 更换排水泵: 如果确认排水泵损坏,需要购买一个同型号的排水泵进行更换,这个操作相对复杂,建议联系专业维修人员。
何时需要联系专业维修?
如果你已经完成了以上所有步骤,特别是清理了排水过滤器,但EA1代码仍然出现,那么很可能是以下更深层的问题:
- 排水泵电机烧毁。
- 控制板(主板)故障。
- 排水阀的电磁线圈或机械结构损坏。
这些情况需要专业的维修人员来检测和更换零件,不建议非专业人员自行拆解洗衣机的主控部分。
EA1(排水超时) 的解除,90%以上的情况都是因为 排水过滤器堵塞,当你看到这个代码时,请优先按照 “断电 -> 找到右下角小门 -> 清理过滤器” 这个流程操作,大概率就能解决问题。
希望这份详细的指南能帮助你顺利解除故障!
