故障码 EF2 的核心含义
惠而浦滚筒洗衣机的 EF2 故障码,通常表示 “排水超时” 或 “排水故障”。

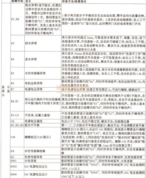
(图片来源网络,侵删)
就是洗衣机在设定的时间内(通常是8-15分钟,具体取决于机型程序),没有能够将桶内的水顺利排空,当洗衣机检测到排水超时后,为了防止电机空转或发生其他问题,会自动停止运行并显示这个故障码。
导致 EF2 故障的主要原因及排查步骤
导致排水故障的原因有很多,可以按照“从简到繁”的顺序进行排查,大部分问题都可以自行解决。
第一步:检查并清理过滤器(最常见、最易解决)
过滤器(也叫排污口、毛发收集器)是排水路径的第一个关口,也是最容易被堵塞的地方,线屑、硬币、纽扣、头发等杂物都容易聚集在这里,导致排水不畅。
操作步骤:

(图片来源网络,侵删)
- 准备工具: 一条干毛巾(防止漏水)、一个平口螺丝刀或一个浅口的容器(用来接水)。
- 找到过滤器: 通常在洗衣机右下角或左下角,有一个小门,用平口螺丝刀轻轻撬开这个小门。
- 缓慢排水: 打开小门后,你会看到一个圆形的盖子。切勿直接拧开! 因为里面可能还有大量积水,先把毛巾铺好,然后逆时针缓慢拧开盖子,让里面的水顺着毛巾流到容器里,如果水压很大,可以先拧松一点,等水流变小再完全打开。
- 清理过滤器: 等水完全排空后,将过滤器整个拧下来,你会看到上面缠绕了很多线屑和杂物,用清水将其彻底冲洗干净。
- 检查并安装: 检查过滤器密封圈是否完好无损,没有老化或破损,然后将过滤器按原样拧回原位,确保拧紧。
- 测试: 重新选择一个洗涤程序(如“单漂洗”或“单脱水”),看洗衣机是否能正常排水,如果排水恢复正常,说明问题已解决。
第二步:检查排水管
排水管本身也可能成为堵塞的源头。
- 是否扭结或压扁: 检查从洗衣机到地漏的整个排水管,看是否有被夹住、扭结或压扁的地方,如果有,将其理顺,确保排水路径畅通无阻。
- 是否插入过深: 确保排水管插入地漏的深度适中(通常10-15厘米),插入太深可能会导致排水管自身折弯,影响排水;插入太浅则可能导致水溅出。
- 排水管是否堵塞: 如果排水管有弯折或变硬的迹象,内部可能已有堵塞,可以尝试将排水管从地漏拔出,用一根长棍子(如拖把杆)轻轻疏通一下,或者用高压水枪从洗衣机端反向冲洗。
第三步:检查排水泵(排水电机)
如果以上两步都检查过没有问题,那么问题可能出在排水泵上。
- 异物堵塞: 排水泵的叶轮也可能被硬币、发卡、小衣服等异物卡住,导致无法正常转动,要检查泵内是否有异物,需要拆下过滤器后,从泵的入口处用镊子等工具探查并取出异物。
- 泵本身故障: 如果泵内没有异物,但排水泵仍然不工作,可能是电机烧毁、电容损坏或内部机械结构损坏,这种情况下,排水泵会发出“嗡嗡”的响声但叶轮不转,或者完全没声音,这通常需要专业人员来更换排水泵。
第四步:检查电路板和控制板(相对较少见)
如果排水泵本身是好的,并且没有收到启动信号,那么问题可能出在控制上。
- 连接线松动: 检查连接到排水泵的电线插头是否松动或脱落,重新插紧即可。
- 控制板故障: 洗衣机的电脑板负责发出指令给排水泵,如果电脑板出现故障,就可能无法发送正确的启动信号,这种情况比较少见,通常伴随其他奇怪的症状,且维修成本较高,需要专业技师判断。
总结与解决流程
| 可能原因 | 自我排查方法 | 解决方案 |
|---|---|---|
| 过滤器堵塞(最常见) | 打开洗衣机下方的排污口小门。 用容器和毛巾接水后,拧开过滤器。 检查并清理过滤器上的线屑和杂物。 |
彻底清洗过滤器,确保密封圈完好,然后装回并拧紧。 |
| 排水管问题 | 检查排水管是否被扭结、压扁。 检查排水管是否插入地漏过深或过浅。 |
理顺排水管,调整插入地漏的深度,确保排水顺畅。 |
| 排水泵堵塞或故障 | 过滤器和排水管都正常,但仍不排水。 可能能听到排水泵有“嗡嗡”声但无排水。 |
拆下过滤器,检查泵内是否有异物,若无异物,则可能是排水泵损坏,需更换。 |
| 电路或控制板问题 | 排水泵连接线松动。 排水泵完好,但完全不工作,且伴有其他异常。 |
检查并插紧连接线,若问题依旧,则可能是控制板故障,需联系售后。 |
建议操作顺序
- 先处理最简单的: 清理过滤器,这是80%以上EF2故障的解决方案。
- 其次检查外部: 检查并理顺排水管。
- 如果以上无效: 如果您有动手能力,可以尝试拆下过滤器检查排水泵是否有异物卡住。
- 寻求专业帮助: 如果自己无法判断或解决,特别是怀疑是排水泵或控制板问题时,建议立即联系惠而浦官方售后服务或专业的家电维修师傅进行上门检修,避免自行拆解造成更大的损坏。
希望这份详细的指南能帮助您解决问题!

(图片来源网络,侵删)
