核心摘要
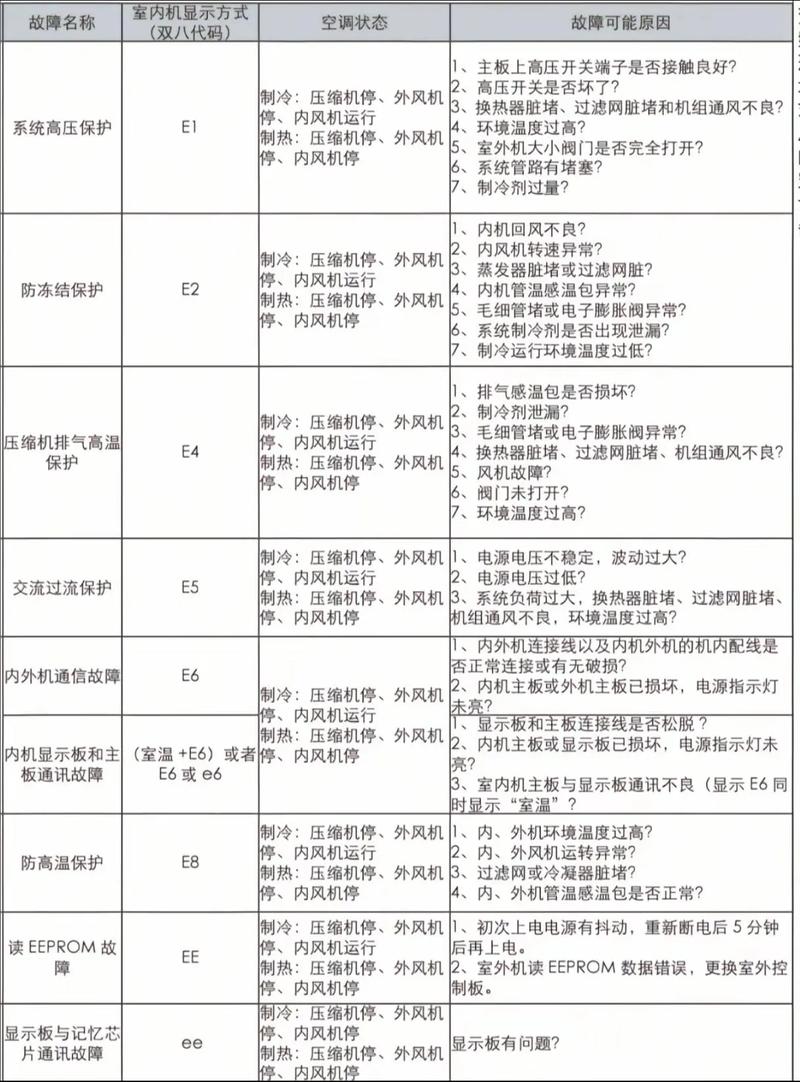
格力中央空调的故障代码 E2,绝大多数情况下代表 “防冻结保护”,这意味着空调的室内机蒸发器温度过低,已经达到了结冰的危险点,为了防止损坏蒸发器(盘管)和压缩机,空调系统会自动停机并报错。

(图片来源网络,侵删)
就是“空调太冷了,怕自己冻坏,所以罢工了”。
E2故障的详细原因分析
要解决E2故障,关键在于找到导致蒸发器温度过低的根本原因,以下是导致“防冻结保护”的几个最常见的原因,从易到难排列:
最常见的原因:缺氟(制冷剂不足)
这是导致E2故障的首要元凶,空调制冷剂(氟利昂)在室内机蒸发器中蒸发吸热,如果制冷剂不足:
- 蒸发压力过低:导致蒸发温度也急剧下降。
- 流量不足:只有少量制冷剂流过蒸发器,导致局部区域温度极低,迅速结冰。
- 冰堵:结冰后会进一步堵塞蒸发器出口,导致制冷剂完全无法循环,情况恶化。
特征:空调制冷效果变差,出风口风量明显变小,甚至不冷。

(图片来源网络,侵删)
空气流通不畅(通风不良)
如果室内机的空气循环出现问题,蒸发器上的热量无法被及时带走,温度也会持续下降。
- 过滤网脏堵:这是最常见且最容易被忽略的原因,灰尘堵塞过滤网,大大减少了空气流量。
- 蒸发器本身脏污:蒸发器翅片上积满灰尘和油污,相当于给蒸发器盖上了一层“棉被”,影响热交换效率。
- 室内机风叶或电机问题:风机转速变慢、停转,导致送风量不足。
- 出风口或回风口被遮挡:例如家具、窗帘等挡住了空调的进风口或出风口。
特征:空调开机一段时间后,出风口风量感觉越来越小,E2报警。
环境温度过低
格力中央空调(尤其是变频机型)在制热模式下,当室外温度很低时,可能会触发防冻结保护。
- 室外温度过低:在极寒天气下,室外机在制热时,即使四通阀换向,室外盘管也可能因为温度过低而结霜,如果化霜功能异常或频繁化霜,可能导致室内机侧温度过低而报E2。
- 制热模式下的E2:此时需要结合是制热还是制冷模式来判断。
特征:通常发生在冬季制热,且室外温度低于0℃的环境中。

(图片来源网络,侵删)
传感器故障
室内机有一个环境温度传感器和盘管温度传感器,这两个传感器是空调的“体温计”。
- 盘管温度传感器故障:如果这个传感器本身损坏或其检测电路出现问题,可能会向主板发送一个“温度过低”的错误信号,即使实际温度正常,空调也会误判并停机报E2。
- 传感器插头松动或接触不良:也可能导致信号传输错误。
特征:故障现象不稳定,可能时好时坏,或者空调一开机就报E2。
其他系统问题
- 膨胀阀(或毛细管)故障:对于使用膨胀阀的系统,如果膨胀阀开度过小或堵塞,会导致制冷剂流量不足,引发蒸发器结冰。
- 压缩机问题:虽然较少见,但压缩机效率下降也可能导致系统异常。
E2故障的解决步骤(DIY排查与专业维修)
请按照以下步骤进行排查,安全第一! 如果涉及电路或制冷剂操作,请务必联系专业维修人员。
第一步:基础自查(用户可自行操作)
-
确认模式与环境:
- 空调当前是制冷模式还是制热模式?
- 室外温度是否特别低(如低于0℃)?如果是制热模式且天气很冷,E2可能是正常的保护机制。
-
清洁过滤网(最重要!):
- 这是解决E2故障最简单、最有效的方法之一。
- 关闭空调电源,打开室内机面板,取出过滤网。
- 用吸尘器吸去表面灰尘,或用中性洗涤剂和水清洗干净,然后彻底晾干(切勿暴晒或用热风猛吹)。
- 装回原位,确保安装到位。
-
检查通风:
- 检查室内机的出风口和回风口是否有物品遮挡。
- 确保室内机周围(特别是上方和侧面)留有足够的空间,利于空气对流。
第二步:观察与初步判断
完成第一步后,重新开启空调,观察运行情况。
- 如果E2消失,制冷/制热恢复正常:那么恭喜你,问题很可能就是过滤网脏污或通风不良造成的。
- 如果E2依然存在:那么问题可能更深层,建议停止自行操作,联系专业维修人员。
第三步:专业维修人员处理(推荐)
当基础排查无法解决问题时,就需要专业人员出动了,维修人员通常会按以下流程操作:
-
检查制冷剂压力:
- 使用压力表测量空调系统的高低压压力。
- 如果压力明显低于正常值,则可判断为制冷剂泄漏。
- 维修方法:必须先找到泄漏点(使用检漏仪),进行修补或更换相关部件(如铜管、接头、阀芯等),然后进行抽真空、保压、定量加注制冷剂。严禁在没有找到漏点的情况下直接加氟!
-
检查风机与风速:
- 检查室内风机是否正常运转,风速是否设置在合适的档位。
- 测量风机工作电压和电流,判断是否是电容损坏或电机故障。
-
清洗蒸发器:
如果蒸发器翅片上积灰严重,需要使用专用的清洗剂和工具进行深度清洗,恢复其热交换效率。
-
检查传感器:
- 使用万用表测量盘管温度传感器的阻值,并与标准值进行对比(不同型号传感器标准值不同,需查阅手册)。
- 如果阻值偏差过大或无穷大/零,则判定为传感器损坏,需要更换。
- 检查传感器插头是否牢固,线路是否有破损。
-
检查膨胀阀/四通阀等:
对于复杂问题,可能需要检查膨胀阀的开度、四通阀是否正常换向等。
总结与建议
| 故障原因 | 解决方法 | 用户可操作性 |
|---|---|---|
| 过滤网脏堵 | 清洗过滤网 | 高 |
| 通风不良 | 移除遮挡物,保证空间 | 高 |
| 制冷剂不足(缺氟) | 专业维修:检漏、补漏、抽真空、加氟 | 无 |
| 盘管温度传感器故障 | 专业维修:更换传感器 | 无 |
| 风机故障 | 专业维修:检查电容、电机或更换风机 | 无 |
| 环境温度过低(制热) | 等待温度回升或检查化霜功能 | 中 |
核心建议:
- 从简到繁:先从最简单的清洁过滤网和检查通风开始。
- 切勿自行加氟:空调是高压系统,非专业人员操作有安全风险,且无法准确判断泄漏点,治标不治本。
- 及时联系专业售后:如果基础排查无效,应立即联系格力官方售后或可靠的维修服务商,他们拥有专业的工具、技术和配件,能从根本上解决问题,避免小毛病拖成大问题。
