核心区别在于“功率”和“能量”的侧重不同。

(图片来源网络,侵删)
- 动力电池:追求瞬间大功率输出和高倍率充放电,就像一个短跑冠军,爆发力极强。
- 普通电池:追求高能量密度和长续航,像一个马拉松选手,耐力持久。
下面我们从几个维度进行详细的对比:
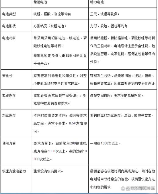
核心区别对比表格
| 特性维度 | 动力电池 (以汽车为例) | 普通电池 (以手机、笔记本为例) |
|---|---|---|
| 核心目标 | 高功率输出:提供瞬间强大的电流,驱动电机。 | 高能量密度:在有限的体积和重量内,存储尽可能多的电量。 |
| 性能侧重点 | 功率密度 (Power Density):单位体积或重量能输出的功率大小。 | 能量密度 (Energy Density):单位体积或重量能存储的电量大小。 |
| 充放电速度 | 快充快放:支持高倍率(如1C, 2C甚至更高)充电和放电。 | 慢充快放:通常充电较慢(0.5C以下),放电相对平稳。 |
| 安全要求 | 极高:直接关系到人身安全,必须通过严苛的穿刺、挤压、短路、过充、热失控等测试。 | 较高:主要防止起火和爆炸,但安全裕度相对较低。 |
| 循环寿命 | 长:要求在2000次以上,甚至达到3000-5000次,以确保车辆使用寿命。 | 较短:通常在300-800次循环后,容量衰减到80%以下。 |
| 成本 | 非常高:占电动汽车总成本的30%-50%。 | 相对较低。 |
| 体积与重量 | 巨大且沉重:需要几十甚至上百个电芯组合成电池包。 | 小巧轻便:单个电芯即可满足需求。 |
| 工作温度范围 | 宽:通常要求在-30℃到+60℃的宽温域内稳定工作。 | 较窄:一般在0℃到+45℃之间性能最佳。 |
| 主要应用 | 电动汽车、电动大巴、储能电站、电动工具、船舶等。 | 手机、笔记本电脑、平板电脑、蓝牙耳机、智能手表等。 |
深入解析关键区别
功率 vs. 能量:最根本的区别
-
动力电池(短跑冠军):
- 场景:电动汽车启动、急加速、上坡时,需要在几秒钟内释放出几百千瓦的巨大功率,这相当于成百上千节AA电池同时放电的功率。
- 技术:为了实现大功率,其内部材料(如正极的磷酸铁锂、三元锂,负极的石墨或硅碳)和结构设计(如极耳设计、冷却系统)都是为了降低内阻,让电流能“畅通无阻”地快速通过。
-
普通电池(马拉松选手):
- 场景:手机需要长时间待机、播放视频、运行APP,这些是持续、低功率的能量消耗。
- 技术:其核心是“堆料”,在有限的体积里尽可能多地容纳锂离子活性物质,从而实现高能量密度,让设备用得更久,它不需要瞬间爆发大电流。
安全性:生命线 vs. 基本要求
-
动力电池:一个电芯的热失控可能会引发整个电池包的连锁反应,在密闭的车舱内是致命的,它必须有多重保护:
(图片来源网络,侵删)- 电芯级:使用更稳定的化学体系(如磷酸铁锂的热稳定性就优于三元锂)。
- 模组级:配备隔热材料、泄压阀。
- 系统级:强大的BMS(电池管理系统)实时监控温度、电压,并配备液冷/风冷系统,针刺实验是动力电池的“毕业考”。
-
普通电池:虽然也会因为短路、过充而起火,但其破坏范围和后果远小于汽车电池,它的安全设计更多是防止意外,而非应对极端工况。
循环寿命:经济性的核心
- 动力电池:一辆车要用8-10年,电池需要经历上千次充放电循环,如果循环寿命只有500次,车主可能需要更换电池,成本极高,长寿命是动力电池技术迭代的核心方向之一。
- 普通电池:用户通常2-3年就会换新手机或电脑,电池衰减到80%左右就会被感知到,所以300-800次的循环寿命已经足够。
成本:天壤之别
- 动力电池:其成本高昂,一方面是因为材料(如高纯度的锂、钴、镍)和复杂的制造工艺,另一方面是因为为了安全和性能而增加的BMS、冷却系统等附件。
- 普通电池:由于大规模自动化生产,单个电池的成本被摊得很低。
形象的比喻
您可以把它们想象成两种不同类型的运动员:
-
动力电池 = 举重运动员或短跑选手
- 特点:肌肉(功率)极其发达,能瞬间爆发出巨大的力量,但耐力(总能量)不是他最核心的考核指标,他的训练和装备(安全系统)都是为了应对极限挑战。
-
普通电池 = 马拉松选手
(图片来源网络,侵删)- 特点:体能(能量)储备极其充沛,能够长时间稳定输出,他不需要瞬间冲刺,但他的身体(能量密度)必须轻便高效,以跑得更远。
动力电池和普通电池是两种完全不同设计哲学下的产物。动力电池是为“驱动”而生,核心是“大功率”和“高安全”;而普通电池是为“供电”而生,核心是“高能量”和“长续航”,随着技术的发展,两者之间也在相互借鉴,比如动力电池技术正在向储能领域拓展,而消费电子电池也在追求更快的充电速度,但它们在核心应用上的根本区别,在可预见的未来仍将存在。
