F2故障代码的核心含义
格力空调的 F2 代码,绝大多数情况下都表示“防冻结保护”。

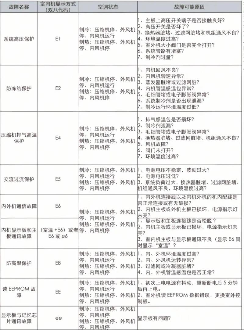
(图片来源网络,侵删)
您可以把它理解为空调的“自我保护机制”,当空调的蒸发器(也就是室内机里负责制冷的铜管和翅片)温度过低时,为了防止铜管结冰、胀裂,以及导致制冷效果下降甚至损坏压缩机,空调主板会强制停止压缩机,并显示F2故障代码来提醒您。
导致“防冻结保护”的常见原因(从易到难排查)
找到根本原因才能有效解决问题,以下是导致F2故障的最常见原因,建议您按照顺序逐一检查:
原因1:过滤网脏污(最常见、最简单的原因)
- 原理: 空气需要先经过过滤网,再吹过蒸发器,如果过滤网被灰尘、毛发堵死,空气流通不畅,蒸发器上的热量就无法被有效带走,导致其温度急剧下降,从而触发防冻结保护。
- 检查方法: 打开空调室内机面板,取出过滤网,观察是否积灰严重。
- 解决方法:
- 关闭空调,拔掉电源插头(安全第一)。
- 取出过滤网,用清水冲洗干净,如果油污很重,可以用中性洗涤剂(如洗洁精)轻轻刷洗。
- 注意: 不要用刷子用力刷,也不要用热水烫,以免损坏过滤网。
- 将过滤网放在阴凉通风处晾干(千万不要暴晒或用热风对着吹,否则会变形)。
- 待完全干燥后,装回原位,确保安装到位。
- 重新开机,观察故障是否解除。
原因2:室内风机故障或转速过慢
- 原理: 室内风机负责将空气吹过蒸发器,带走冷量,如果风机因为电容老化、电机缺油或故障而转速变慢,甚至不转,同样会导致蒸发器温度过低。
- 检查方法:
- 开机后,仔细听室内机是否有风机运转的声音。
- 将手放在出风口,感受风力是否足够强劲,如果感觉风很小或没风,很可能是风机问题。
- 解决方法:
- 如果是电容问题: 这是最常见的风机故障原因,电容容量衰减会导致电机无力,需要更换同规格的风机电容,建议请专业维修人员操作。
- 如果是电机问题: 风机电机本身损坏,需要更换电机。
- 如果是异物卡住: 检查风机扇叶是否有异物卡住,导致无法正常转动。
原因3:制冷剂(氟利昂)不足
- 原理: 空调是通过制冷剂在蒸发器里蒸发吸热的,如果制冷剂泄漏导致系统压力过低,制冷剂的沸点也会随之降低,在蒸发器内会剧烈蒸发,导致蒸发器局部温度骤降,结冰并触发保护。
- 检查方法:
- 非专业人员很难自行判断。 通常可以从以下现象辅助判断:
- 空调制冷效果明显变差,吹出来的风不够凉。
- 室外机截止阀(铜管接口处)有结霜或冰晶的现象(但有时也可能结露,需专业判断)。
- 非专业人员很难自行判断。 通常可以从以下现象辅助判断:
- 解决方法:
- 这必须由专业维修人员来处理。
- 维修人员会使用压力表检测系统压力,找到泄漏点(如铜管焊口、阀门等),进行补焊、抽真空、然后重新加注足量的制冷剂。
- 切记: 不要自行添加制冷剂,因为加注量有严格标准,过多或过少都会影响空调性能,甚至损坏压缩机。
原因4:室温传感器故障或位置不当
- 原理: 空调需要通过室温传感器来感知室内温度,从而决定何时开启或停止压缩机,如果传感器本身损坏、线路接触不良,或者安装位置不当(比如被窗帘、家具挡住,或者靠近出风口),会导致主板误判,认为温度已经很低,从而过早地停止压缩机或保护。
- 检查方法:
- 室温传感器通常在室内机的某个角落,能看到一个小小的塑料头。
- 检查它的探头是否被异物遮挡,或者安装位置是否明显不合理。
- 解决方法:
- 重新插拔传感器插头: 关闭电源,找到传感器在主板上的插头,拔下来再重新插紧,确保接触良好。
- 调整传感器位置: 如果位置不当,尝试将其调整到能准确感知室内平均温度的位置。
- 更换传感器: 如果怀疑传感器损坏,需要用万用表测量其阻值,或直接更换一个新的同型号传感器。
原因5:环境温度过低
- 原理: 在冬天或天气特别凉爽的时候,如果空调设定的温度过低(比如设为16℃),而实际室温已经接近这个温度,空调会长时间高频运转,也可能导致蒸发器温度过低而触发保护,如果室外温度很低,空调在制热模式下也可能出现类似问题,但F2在制热模式下通常是“压力保护”,需注意区分。
- 解决方法:
- 调高设定温度: 将空调设定温度调高一些(比如24℃),使其运行更合理。
- 使用辅热: 如果天气实在太冷,可以开启空调的电辅热功能来辅助升温。
总结与操作建议
解决F2故障的排查流程:
- 第一步(自己动手): 清洗过滤网,这是最简单也是最常见的原因,解决概率高达50%以上。
- 第二步(简单检查): 检查室内风机是否正常运转,出风口风力是否足够。
- 第三步(观察判断): 清洗过滤网和风机检查后问题依旧,回想一下空调制冷效果是否明显变差,如果是,很可能是制冷剂不足。
- 第四步(谨慎操作): 如果怀疑是传感器问题,可以尝试重新插拔插头或调整位置。
- 第五步(寻求专业帮助): 如果以上所有方法都无法解决问题,那么强烈建议您联系格力官方售后或专业的空调维修师傅,他们有专业的工具(压力表、万用表等)和经验,能快速准确地定位并解决问题,尤其是涉及制冷剂泄漏或电路板故障的情况。
安全提示: 在进行任何检查或维修前,请务必关闭空调并拔掉电源插头,确保安全,如果涉及到拆机、焊接或加注制冷剂,请务必交由专业人员处理。

(图片来源网络,侵删)

(图片来源网络,侵删)
