这是一个非常常见的故障代码,通常指向一个核心问题:压缩机过热保护。

(图片来源网络,侵删)
核心含义:压缩机过热保护
当您的空调显示F9故障代码时,意味着空调系统的压缩机温度过高,为了防止压缩机因过热而烧毁,空调的主控板(PCB)会强制切断压缩机电源,并显示故障代码以警示用户,这是一种自我保护机制。
F9故障的常见原因
压缩机过热通常不是单一原因造成的,而是多种因素共同作用的结果,以下是按可能性从高到低排列的常见原因:
高压过高 - 最常见的原因
压缩机工作时,会将制冷剂压缩成高温高压气体,如果这个压力过高,压缩机的负荷就会急剧增加,导致其自身温度飙升。
- 冷凝器散热不良:
- 室外机脏污: 这是首要原因,室外机的冷凝器(散热片)上积累了灰尘、树叶、棉絮等杂物,严重影响散热效率,导致制冷剂无法充分冷却,压力升高。
- 环境通风差: 室外机被安装在密闭、不通风的空间(如狭窄的阳台角落),或者周围有障碍物阻挡了空气流通,导致热气无法排出。
- 室外风机故障: 室外机的风扇电机损坏、电容失效或扇叶卡住,导致无法正常转动,空气无法循环。
- 天气影响: 在极端炎热的天气下,环境温度过高,也会导致散热效率下降。
制冷剂问题
- 制冷剂过多(过充): 制冷剂不是越多越好,过多的制冷剂会使系统压力异常升高,增加压缩机负荷,导致过热。
- 制冷剂不足(泄漏): 这听起来有些矛盾,但制冷剂不足同样会导致过热,当制冷剂不足时,压缩机在吸气时会吸入过热的气体,由于制冷剂循环量减少,压缩机得不到足够的冷却,同样会过热,高压侧压力会偏低,但压缩机温度依然会很高。
电气问题
- 电压不稳或过高: 电网电压过高会导致压缩机电机电流增大,产生更多热量,引发过热保护。
- 三相电源相序错误或电压不平衡(针对三相机型): 这会导致压缩机运行异常,产生巨大的振动和热量,是严重的电气故障。
- 压缩机内部绕组轻微短路: 压缩机内部出现电气故障,自身运行效率降低,产生多余热量。
系统机械问题
- 压缩机启动电容故障: 电容负责为压缩机提供启动所需的扭矩,如果电容容量下降或失效,压缩机启动困难、启动时间延长,启动电流巨大,容易导致过热。
- 压缩机卡缸或磨损: 压缩机机械部件出现故障,运行时阻力增大,负荷加重,导致过热。
- 系统内有空气或不凝性气体: 空气是不凝性气体,它会占据冷凝器的空间,严重影响散热效果,导致高压升高。
控制与传感器问题
- 温度传感器故障: 连接在压缩机上的温度传感器(感温头)损坏或线路接触不良,向主控板发送了错误的“过热”信号,导致误报故障。
- 主控板故障: 主控板本身出现问题,错误地判断压缩机过热并执行了保护程序。
排查与解决步骤(建议由专业人员操作)
安全第一!空调维修涉及高压电和制冷剂,非专业人员请勿自行拆卸,以下步骤供您参考,以便与维修师傅沟通。

(图片来源网络,侵删)
第一步:初步自查(用户可自行操作)
- 清洁室外机: 关闭电源,确保室外机周围没有遮挡物,用软毛刷和清水(注意不要直接用水管猛冲电器元件)小心地清理室外机散热片上的灰尘和杂物,这是最简单有效的第一步。
- 检查环境通风: 确保室外机有足够的空间进行散热(通常建议前后左右留出至少50-60厘米的空间)。
- 检查电源: 观察电压是否稳定在空调铭牌标定的范围内,对于三相电,检查相序是否正确。
第二步:联系专业维修人员
如果初步自查后问题依旧,请立即联系专业的空调维修技师,他们会进行以下专业诊断:
- 读取压力: 连接压力表,测量空调在运行时的高压和低压压力值,这是判断制冷剂状态和散热情况的关键。
- 高压过高: 证实是散热问题或制冷剂过多。
- 高压过低: 证实可能是制冷剂不足。
- 检查电流: 使用钳形电流表测量压缩机的运行电流,看是否在额定范围内,电流过大也表明负荷过高。
- 检查风机和电容: 检查室外风机是否正常运转,并用电容表测试启动电容容量是否正常。
- 检漏保压: 如果怀疑制冷剂泄漏,需要对整个系统进行检漏,然后抽真空、按标准量重新加注制冷剂。
- 检查传感器和主板: 用万用表检查温度传感器的阻值是否随温度变化正常,排查线路和主板故障。
- 检查压缩机本身: 如果以上都正常,可能需要拆开压缩机接线盒,检查其绕组阻值,判断是否存在内部机械或电气故障。
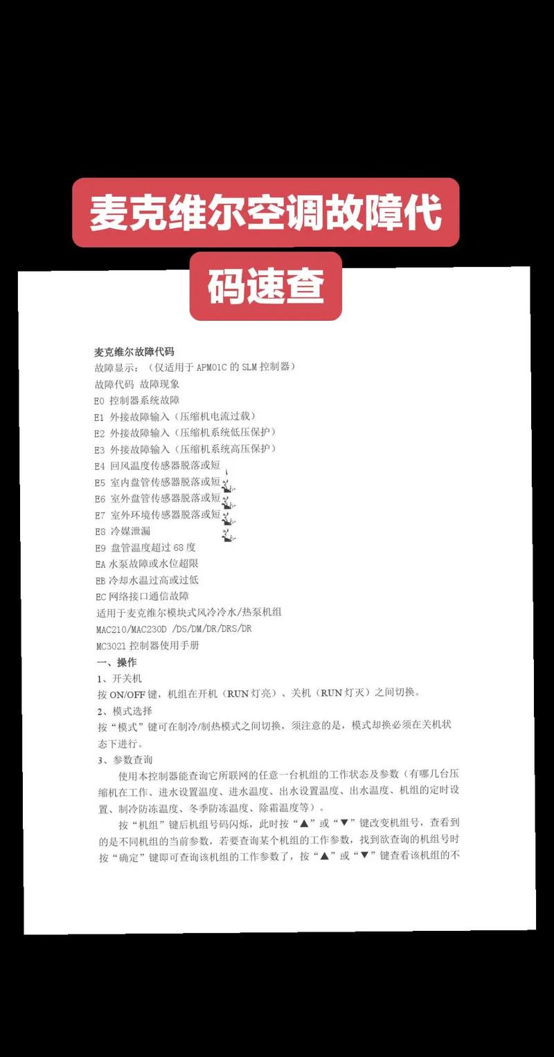
| 故障代码 | F9 |
|---|---|
| 含义 | 压缩机过热保护 |
| 核心原因 | 高压过高、散热不良、制冷剂问题、电气故障 |
| 危险等级 | ⚠️ 高 - 长期过热会严重损坏压缩机,维修成本高 |
| 建议 | 立即停止使用,联系专业维修人员处理,切勿强行开机,以免造成更昂贵的损失。 |
F9就是空调在告诉你:“我的‘心脏’(压缩机)太热了,快让它休息一下,并请专业人士来检查一下散热系统和身体状况!”
