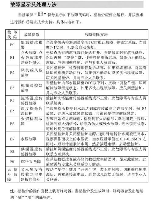
就是热水器在启动时,无法正常检测到足够的排烟风力,导致安全保护机制启动,从而中断点火程序并显示E2故障。

(图片来源网络,侵删)
下面我将为您详细分析E2故障的常见原因,并提供一套从简单到复杂的排查和解决方法,您可以按照步骤逐一尝试。
核心原因分析
E2故障的核心问题在于“排烟系统”,热水器需要先启动风机,将废气排出,然后通过一个叫做“风压开关”的部件来确认排烟管是通畅的,如果风压开关没有在规定时间内接通,或者风机本身有问题,就会报E2故障。
常见原因可以分为以下几类:
-
外部环境问题(最常见)
(图片来源网络,侵删)- 排烟管堵塞或弯折: 这是最主要的原因,烟管被鸟窝、蜘蛛网、灰尘、积雪等堵塞,或者烟管被严重挤压、弯折,导致废气排不出去,风压开关无法检测到正常风压。
- 室外风大倒灌: 如果烟管出口朝向不当,遇到大风天气,风会倒灌进烟管,影响风机正常工作,也可能导致E2。
-
内部部件问题
- 风机故障: 风机本身损坏,比如电机卡死、电容失效等,导致风机不转或转速不足。
- 风压开关故障: 风压开关本身损坏,或者其连接的硅胶管脱落、老化、破损,导致无法传递压力信号。
- 电路板问题: 控制主板检测不到风机反馈信号,或主板本身故障。
- 点火针或感应针问题(间接导致): 如果点火失败,风机可能会持续高速运转以排出未燃气体,时间过长也可能触发E2保护。
解决方法:一步步排查指南
重要提示:在进行任何检查之前,请务必确保关闭热水器的电源总开关和液化气阀门,确保安全!
第一步:检查外部排烟管(用户可自行操作)
这是最简单、最常见也最可能解决问题的一步。
- 观察烟管出口: 走到室外,找到你家热水器通向室外的排烟管出口。
- 是否堵塞? 仔细检查烟管口是否有鸟巢、蜘蛛网、大量的积雪或异物堵塞,用一根长棍子轻轻探入清理一下。
- 是否弯折? 回到室内,检查连接热水器的烟管部分,看是否有被挤压、折叠的地方,将其拉直,确保烟管通畅。
- 清理烟管内部: 如果烟管使用时间较长,内部可能会有积碳或灰尘堵塞,可以尝试用高压气筒从室内烟管接口处向室外吹气,或者请专业人员彻底清理。
- 检查烟管走向: 确保烟管的走向合理,没有过长、过多弯头,出口位置没有正对强风。
完成这一步后,重新通电、通气,尝试启动热水器,看看E2故障是否消除。

(图片来源网络,侵删)
第二步:检查内部连接(需要一定动手能力,请谨慎)
如果第一步无效,问题可能出在热水器内部。
- 断电断气: 再次确认关闭电源和气阀。
- 打开热水器外壳: 拧下热水器的固定螺丝,小心取下外壳,注意内部线路和部件,不要拉扯。
- 检查风压开关的硅胶管:
- 找到连接风机和风压开关的那根细小的透明硅胶管。
- 检查这根管子是否两端都牢固地插好,没有脱落。
- 检查管子本身是否有老化、破损、开裂的迹象,如果破损,会导致漏气,风压开关无法感应到压力,必须更换。
- 检查风机:
- 找到那个风扇一样的风机。
- 用手轻轻拨动一下风机的扇叶,看是否能顺畅转动,有无卡死的感觉,如果卡死,可能是轴承损坏或异物进入。
- 重新装好外壳,通电(先不通气),然后打开热水器电源开关,仔细听是否能听到“嗡”的一声,这是风机启动的声音,如果听不到声音,或者声音异常,很可能是风机或其启动电容坏了。
如果发现硅胶管脱落,请重新插紧,如果硅胶管破损或风机不转,建议联系专业人员维修。
第三步:寻求专业帮助
如果以上步骤都无法解决问题,那么很可能是更深层次的硬件故障,此时强烈建议您不要自行拆解,直接联系万家乐的官方售后服务或专业的燃气热水器维修师傅。
专业师傅通常会进行以下操作:
- 测量风机电压和电流: 判断风机是否得到正常的电力供应。
- 检测风压开关: 使用万用表测量风压开关的通断情况,判断其是否损坏。
- 检查电路板: 读取主板上的故障代码,判断是否是主板或其相关传感器的问题。
- 更换损坏部件: 如更换风机、风压开关、电容或电路板。
总结与预防
| 故障现象 | 可能原因 | 解决方案 |
|---|---|---|
| 万家乐热水器显示E2 | 排烟管堵塞或弯折 | 清理烟管出口,拉直烟管,确保通畅。 |
| 风机不转或转速不足 | 检查风机是否卡死,或测量电压判断是否损坏。 | |
| 风压开关或其连接管故障 | 检查硅胶管是否脱落、破损,更换损坏的管子或开关。 | |
| 电路板故障 | 联系专业人员检测或更换主板。 |
日常预防建议:
- 定期清理: 每年至少检查一次室外烟管是否堵塞。
- 保持通风: 确保热水器安装房间的通风良好,避免密闭空间。
- 专业安装: 请专业人员安装,确保烟管走向、长度和出口位置符合规范。
- 及时报修: 发现故障不要拖延,小问题拖成大问题,维修成本更高。
希望这份详细的指南能帮助您解决问题!
