在查看任何故障代码并进行操作之前,请务必遵循以下安全原则:

(图片来源网络,侵删)
- 断电操作: 在检查或清洁前,请务必关闭空调主电源开关(通常在室外机附近或室内机控制箱内),并等待至少5分钟,让内部电容完全放电。
- 专业人员: 空调维修涉及高压电和制冷剂,非专业人员请勿自行拆解或维修,错误的操作可能导致设备损坏、触电或制冷剂泄漏等严重后果。
- 联系厂商: 如果无法自行解决,最可靠的方式是联系麦克维尔的官方售后服务或授权维修服务商。
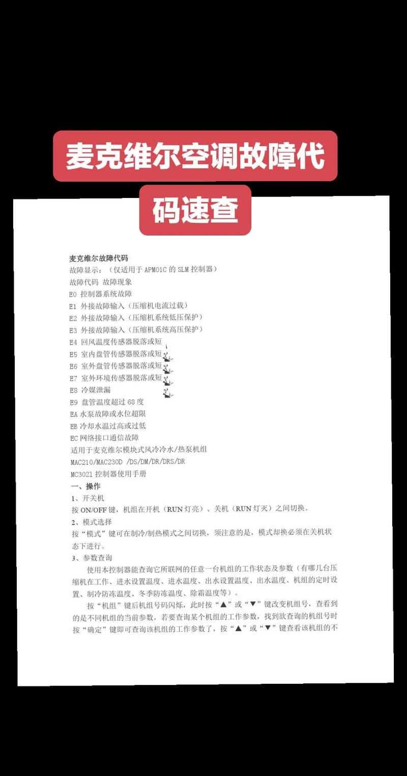
麦克维尔 MDS240B 故障代码总览
麦克维尔中央空调的故障代码通常通过室内机或室外机的指示灯来显示,不同型号的灯位定义可能略有差异,但核心含义基本一致,以下是基于常见情况的代码解析。
系统通信类故障 (E1, E2, E3)
这类故障通常表示室内机与室外机之间的通信中断或异常。
| 故障代码 | 故障含义 | 可能原因 | 检查与解决方法 |
|---|---|---|---|
| E1 | 通信故障 | 室内外机连接线(通信线)接触不良、断路或短路。 通信线接线端子松动。 室内机或室外机主板故障。 |
断电后,检查并重新插拔室内外机的通信线(通常是2-3根细线),确保连接牢固。 检查通信线是否有破损、被老鼠咬断或与电源线缠绕干扰。 如果线路正常,可能是主板问题,需专业人员检测。 |
| E2 | 相序错误 | (仅适用于三相电源机型) 电源相序接反。 室外机相序检测板故障。 |
立即断电! 联系专业电工或维修人员,检查并调换室外机电源接线端的任意两相火线,以纠正相序。 相序错误会导致压缩机反转,严重时会损坏压缩机。 |
| E3 | 过载保护 | 压缩机过载(电流过大)。 室外风机故障或卡死。 制冷剂过多或过少(压力异常)。 电源电压不稳或过高/过低。 |
检查室外风机是否能正常运转,扇叶是否被异物卡住。 检查电源电压是否在额定范围内(通常为380V±10%)。 此类问题通常由制冷系统问题引起,需要专业人员使用压力表等工具检测制冷剂压力。 |
传感器类故障 (E4, E5, E6, E7)
这类故障表示某个温度传感器检测到异常信号(如开路、短路或温度超出正常范围)。
| 故障代码 | 故障含义 | 可能原因 | 检查与解决方法 |
|---|---|---|---|
| E4 | 压缩机排气温度过高保护 | 制冷剂严重泄漏。 系统中有空气等不凝性气体。 冷凝器脏堵,散热不良。 室外风机不转或转速慢。 压缩机本身故障。 |
重点检查冷凝器(室外机换热器)是否脏污,用毛刷和清水(从上往下冲)进行清洁。 检查室外风机是否正常运转。 如果清洁和风机检查后问题依旧,很可能是制冷剂泄漏或系统问题,需专业人员检漏、抽真空、重新充注制冷剂。 |
| E5 | 压缩机顶部温度过高保护 | 压缩机工作环境温度过高。 压缩机内部故障。 压缩器散热不良。 |
检查室外机周围是否有热源或通风不良。 检查压缩机风扇是否正常。 此故障通常与压缩机本身或散热条件有关,需专业检测。 |
| E6 | 室外环境温度传感器故障 | 传感器探头开路或短路。 传感器插件松动或脱落。 传感器本身损坏。 |
断电后,找到该传感器(通常固定在室外机换热器翅片上),检查其连接线是否插好。 检查传感器探头是否有明显的物理损坏。 |
| E7 | 盘管温度传感器故障 | 传感器探头开路或短路。 传感器插件松动或脱落。 传感器本身损坏。 |
断电后,找到该传感器(通常也固定在换热器上,位置可能与环境传感器不同)。 检查其连接线是否插好,探头是否损坏。 |
压缩机与电机类故障 (E8, E9, EA)
| 故障代码 | 故障含义 | 可能原因 | 检查与解决方法 |
|---|---|---|---|
| E8 | 压缩机过流保护 | 压缩机内部机械故障,导致电流过大。 压缩机线圈短路。 电源电压过低。 压缩器启动电容失效。 |
检查电源电压是否正常。 此故障是压缩机最严重的保护之一,基本可以确定是压缩机自身或供电系统问题,必须由专业人员进行检测和维修,可能需要更换压缩机。 |
| E9 | 室外风机电机故障 | 风机电机线圈烧毁或短路。 风机电容失效。 风机电机卡死。 |
断电后,尝试用手拨动风机扇叶,看是否转动顺畅。 如果卡死,可能是轴承损坏或异物卡住。 如果转动顺畅,则可能是电机或电容故障,需要专业人员测量或更换。 |
| EA | IPM模块保护 | IPM(智能功率模块)过热、过流或自身损坏。 压缩机线圈短路。 控制板与IPM之间的连接问题。 |
IPM模块是控制压缩机的核心部件,故障通常比较严重。立即断电并联系专业维修人员,需要专业设备检测模块和压缩机。 |
其他通用保护类故障 (EC, Ed)
| 故障代码 | 故障含义 | 可能原因 | 检查与解决方法 |
|---|---|---|---|
| EC | 总电流保护 | 电源电压过低。 压缩机、风机等部件电流过大。 系统负载过重。 |
检查并确认电源电压是否在正常工作范围内。 此故障通常是系统性的,需要专业电工或维修人员检测各部件电流。 |
| Ed | EEPROM故障 | 室外机存储芯片(EEPROM)数据丢失或损坏。 主板故障导致读写错误。 |
尝试断电几分钟,看是否能恢复。 如果无法恢复,通常是主板或存储芯片硬件故障,需要专业人员维修或更换主板。 |
总结与排查步骤建议
当您的麦克维尔 MDS240B 空调出现故障时,可以按照以下思路进行初步排查:

(图片来源网络,侵删)
- 观察现象: 记录空调不工作时的具体表现(完全不启动?启动后立即停机?有异响?),以及故障代码。
- 检查电源: 确认空调的总电源开关、漏电保护开关是否都已合上,电压是否正常。
- 清洁外机: 这是最常见且最安全的自救措施,在断电情况下,用清水和软毛刷清洁室外机换热器(铜管和翅片)上的灰尘和杂物,保证良好的散热。
- 检查线路: 检查室内外机连接的电源线和信号线,看是否有松动、破损或被动物啃咬的痕迹。
- 复位尝试: 关闭所有电源,等待10-15分钟,再重新开启,看故障是否消失,这可以清除临时的软件或保护性故障。
- 寻求专业帮助: 如果以上步骤无效,或者故障代码指向压缩机、模块、制冷剂等复杂问题,请不要犹豫,立即联系麦克维尔官方售后服务或专业的空调维修公司,他们拥有专业的工具、技术和配件,能安全、高效地解决问题。

(图片来源网络,侵删)
