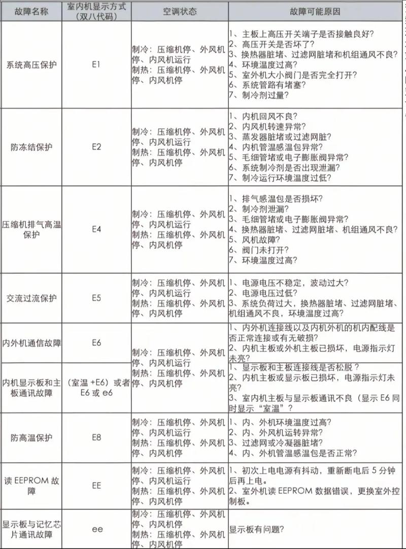
故障代码含义
格力空调的E4代码,其核心含义是 “压缩机排气温度过高保护”。

(图片来源网络,侵删)
这可以理解为空调的自我保护机制,当压缩机排气口的温度超过了预设的安全上限(通常是115°C - 130°C之间,具体看型号和设计)时,为了防止压缩机因过热而烧毁,主板会强制切断压缩机电源,并显示E4故障代码,同时内机和外机都会停止工作。
故障原因分析(由简到繁)
导致压缩机排气温度过高的原因非常多,通常可以分为以下几大类:
制冷剂问题(最常见)
- 制冷剂严重不足(缺氟): 这是最主要的原因,如果空调系统发生泄漏,导致制冷剂不足,压缩机就无法正常进行热交换,它会持续空转,压缩的气体无法有效散热,导致排气温度急剧升高。
- 制冷剂过多(过量充注): 制冷剂过量同样会影响换热效率,导致系统压力异常升高,也会引起排气温度过高。
- 制冷剂中有空气或杂质: 系统抽真空不彻底或维修不当混入空气,会影响制冷剂的循环效率,导致过热。
散热问题
- 外机散热不良:
- 外机风机故障: 风机不转或转速过慢,无法将冷凝器的热量带走。
- 外机翅片脏堵: 外机散热片积满灰尘、油污或被柳絮、树叶堵塞,严重影响散热效率。
- 外机周围环境温度过高: 将外机安装在封闭、不通风的“小黑屋”里,或者周围有热源(如厨房排风口),导致环境温度过高,散热困难。
- 外机风道受阻: 外机进风或出风被杂物(如塑料袋、衣物)堵住。
- 压缩机自身散热不良:
- 压缩机冷却不良: 压缩机依靠制冷剂和润滑油进行冷却,如果系统问题导致压缩机无法得到有效冷却,其自身温度也会升高。
系统管路问题
- 系统堵塞性:
- 毛细管或膨胀阀堵塞: 这是制冷系统的“节流装置”,如果它被堵塞,制冷剂就无法顺利流入蒸发器,导致压缩机吸气量减少,排气温度升高。
- 压缩机故障:
- 压缩机启动电容损坏: 会导致压缩机无法正常启动或启动后运行无力,电流异常,从而引起过热。
- 压缩机内部磨损或阀片损坏: 压缩机效率下降,无法有效压缩气体,导致排气温度过高。
- 压缩机缺油: 导致压缩机内部润滑和冷却不足,温度迅速升高。
电气与控制问题
- 电压异常:
- 电压过高或过低: 电网电压不稳定,超出空调正常工作范围,会导致压缩机运行电流异常,产生大量热量。
- 传感器故障:
- 排气温度传感器故障: 传感器本身损坏或线路接触不良,向主板发送了错误的“高温”信号,导致主板误判而停机。
- 环境温度传感器故障: 可能影响空调的运行逻辑,间接导致过热。
- 主板故障: 主板控制程序出错或驱动电路损坏,错误地控制压缩机运行。
维修排查与解决步骤(建议由专业人员进行)
由于5P天花机是大型中央空调,涉及高压电和制冷剂,强烈建议联系格力官方售后或具备专业资质的维修人员进行检修,以下步骤是专业维修人员的标准流程:
第一步:初步检查(用户可自行排查)
- 检查电源: 确认空调电源是否正常,电压是否在额定范围内(通常为380V三相电)。
- 检查外机环境: 检查外机周围是否有遮挡物,确保进风和出风通畅,清理外机表面的明显杂物。
- 检查外机风扇: 听一下外机风机在启动时是否正常转动,有无异响或停转现象。
第二步:专业诊断(维修人员操作)
-
读取压力和电流:
(图片来源网络,侵删)- 连接压力表,测量高低压压力。低压压力过低是判断缺氟的最直接依据,正常情况下,低压压力应在0.5MPa左右(与环境温度有关)。
- 使用钳形电流表测量压缩机运行电流,如果电流远小于额定值,通常指向缺氟;如果电流远大于额定值,则可能存在压缩机故障或系统堵死。
-
检查制冷剂:
- 如果压力低、电流小,基本可以确定为制冷剂泄漏,需要使用电子检漏仪找到漏点,进行补漏、抽真空、重新加注制冷剂。
- 如果压力高、电流大,需要检查是否制冷剂过量或系统有空气,需要放掉部分制冷剂或重新对系统进行抽真空处理。
-
检查散热系统:
- 拆开外机外壳,彻底清洗散热翅片,使用翅片清洗剂和高压水枪(注意保护电器元件)。
- 检查风机电容是否失效,风机线圈是否烧毁,必要时更换。
- 测量环境温度,确保外机工作环境温度不超过43°C。
-
检查压缩机本身:
- 测量压缩机启动电容容量是否正常,有无鼓包或漏液。
- 如果以上所有外部因素都排除,但压力和电流依然异常,则可能是压缩机内部机械故障(如阀片损坏、卡缸等),需要更换压缩机。
-
检查传感器和主板:
(图片来源网络,侵删)- 使用万用表测量排气温度传感器的阻值,并与室温下的标准阻值对比,判断传感器是否正常,必要时更换传感器。
- 如果传感器正常,检查传感器到主板的线路是否通顺,如果线路和传感器都正常,则可能是主板故障,需要维修或更换主板。
格力5P天花机显示E4,最常见的原因是制冷剂泄漏(缺氟),其次是外机散热不良、压缩机故障或传感器问题。
给用户的建议:
- 安全第一: 立即关闭空调电源,不要自行尝试维修。
- 联系专业: 拨打格力官方售后服务热线,或寻找信誉良好的中央空调维修公司。
- 描述情况: 向维修人员清晰说明故障现象(开机多久出现E4,之前是否有异常声音等),可以帮助他们更快地判断问题。
维修人员会按照上述步骤进行系统性的排查,找到根本原因后进行修复,维修完成后,一定要让维修人员保用一段时间,确保问题彻底解决。
