格力空调的 E1 代码,对于挂机和柜机,其含义是完全不同的。 您在问题中同时提到了“挂机”和“柜机”,所以我们必须分开说明。

(图片来源网络,侵删)
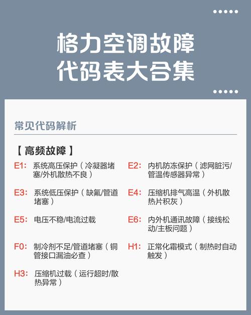
核心结论速览
| 空调类型 | 故障代码 | 核心含义 | 简单理解 |
|---|---|---|---|
| 格力挂机 | E1 | 系统高压保护 | 压力太高,空调为了保护自己停机了。 |
| 格力柜机 | E1 | 通讯故障 | 室内机和室外机之间“失联”了,无法正常通信。 |
格力挂机显示 E1:系统高压保护
当您的格力壁挂式空调显示 E1 时,问题出在制冷系统压力过高,触发了保护机制,空调会自动停机并显示代码,以防止压缩机等核心部件损坏。
常见原因分析:
-
室外机散热不良(最常见)
- 原因: 室外机周围有障碍物(如杂物、绿植、墙壁太近),导致空气无法正常流通,热量散不出去,导致系统压力飙升。
- 检查: 看看室外机是否被“包围”了。
-
冷凝器脏污(最常见)
- 原因: 室外机的散热片(也叫“冷凝器”或“翅片”)上积累了厚厚的灰尘、油污,甚至柳絮、毛絮,严重影响了散热效率。
- 检查: 观察室外机散热片是否发黑、被灰尘覆盖。
-
制冷剂过多(俗称“雪种”过多)
(图片来源网络,侵删)- 原因: 在维修或安装时,加注的制冷剂超过了标准量,导致系统内压力过高。
- 检查: 这种情况通常与近期是否有过维修有关。
-
环境温度过高
- 原因: 夏季酷暑,室外温度超过43℃时,空调的散热效率会大大降低,也可能触发高压保护。
- 检查: 确认是否是极端高温天气。
-
电压异常
- 原因: 电压过高或过低,可能导致压缩机工作异常,从而引起系统压力波动。
-
风机故障或电容失效
- 原因: 室外机的风扇电机不转或转速慢,无法有效散热,或者启动电容失效,导致风机无法正常启动。
- 检查: 听听开机时室外机风扇是否转动,转动声音是否正常。
解决方法(从易到难):
第一步:用户自查(安全第一,断电操作)

(图片来源网络,侵删)
-
清洁室外机:
- 断开空调电源!
- 清理室外机周围的障碍物,保证至少50厘米以上的通风空间。
- 如果散热片脏污,可以自行用高压水枪(调至低压模式)从外向内冲洗,或者请专业人员上门深度清洗。切勿用硬物刮擦散热片,以免损坏。
-
检查环境:
确认是否是极端高温天气,如果是,可以尝试在室外温度稍低时(如傍晚)再使用。
第二步:寻求专业帮助(如果自查无效)
如果清洁和检查环境后问题依旧,那么很可能是内部问题,需要联系格力官方售后或专业的空调维修人员。
- 维修人员会进行以下操作:
- 检查风机和电容: 测试风机是否正常运转,检查电容是否需要更换。
- 测量压力: 连接压力表,测量系统的高压和低压压力,判断是否正常。
- 回收制冷剂: 如果压力过高,会使用专业设备回收部分制冷剂,使其达到标准值。
- 检查电路: 检查电压是否稳定,控制板是否有故障。
格力柜机显示 E1:通讯故障
当您的格力立柜式空调显示 E1 时,问题出在室内机和室外机之间的通信中断,它们无法“对话”,空调自然无法正常工作。
常见原因分析:
-
通讯线路问题(最常见)
- 原因:
- 连接室内外机的信号线(通常是2-4根细的扁平线或电线)接头松动、氧化或脱落。
- 信号线在穿墙管中被挤压、破损或被老鼠等动物咬断。
- 信号线本身质量问题。
- 原因:
-
室内机或室外机控制板故障
- 原因: 室内机或室外机的主控板上的通讯芯片或电路元件损坏,导致无法发送或接收信号。
-
电源问题
- 原因: 室外机供电电压不稳定或缺失,导致室外机无法启动,自然也无法通讯。
-
干扰问题
- 原因: 附近有强电磁干扰源(如大功率变频器、高压线等),干扰了空调的通讯信号。
解决方法(从易到难):
第一步:用户自查(安全第一,断电操作)
-
重启空调:
拔掉空调的电源插头,等待5-10分钟,让内部电容放电,然后重新插上,有时候临时的通讯干扰可以通过重启解决。
-
检查内外机:
- 断开空调电源!
- 检查室内机和室外机是否正常通电(指示灯是否亮)。
- 重点检查连接线: 找到连接室内外机的信号线接头,检查是否牢固、有无松动、锈蚀,如果自己不熟悉,不建议自行拆开接头。
第二步:寻求专业帮助(通讯问题复杂,建议直接找师傅)
通讯线路和主板问题非常复杂,普通用户很难自行排查和修复,强烈建议联系专业人员。
- 维修人员会进行以下操作:
- 检测通讯电压: 使用万用表测量通讯线路上的电压,判断通讯是否正常。
- 检查线路: 仔细检查从室内机到室外机的整条信号线,看是否有破损、断路或短路,必要时会更换整条信号线。
- 隔离干扰: 如果怀疑是干扰问题,会尝试远离干扰源或在信号线上加装磁环。
- 检测主板: 如果线路正常,则会分别检测室内机和室外机的主控板,确定是哪一块板子损坏并进行更换。
总结与建议
- 先分清机型: 看到 E1 代码,首先确认是挂机还是柜机,这决定了排查方向。
- 安全第一: 任何涉及拆机、断线的操作,务必在断电后进行。
- 简单问题自己处理: 对于挂机,可以尝试清洁室外机和清理周围障碍物,对于柜机,可以尝试重启空调。
- 复杂问题找专业: 如果自己处理后问题依旧,或者不确定如何操作,不要强行拆机,直接联系格力官方售后服务热线或寻找信誉良好的专业维修人员,他们有专业的工具和经验来快速定位和解决问题。
