格力空调E6故障代码详解(视频维修版)
请理解核心概念:

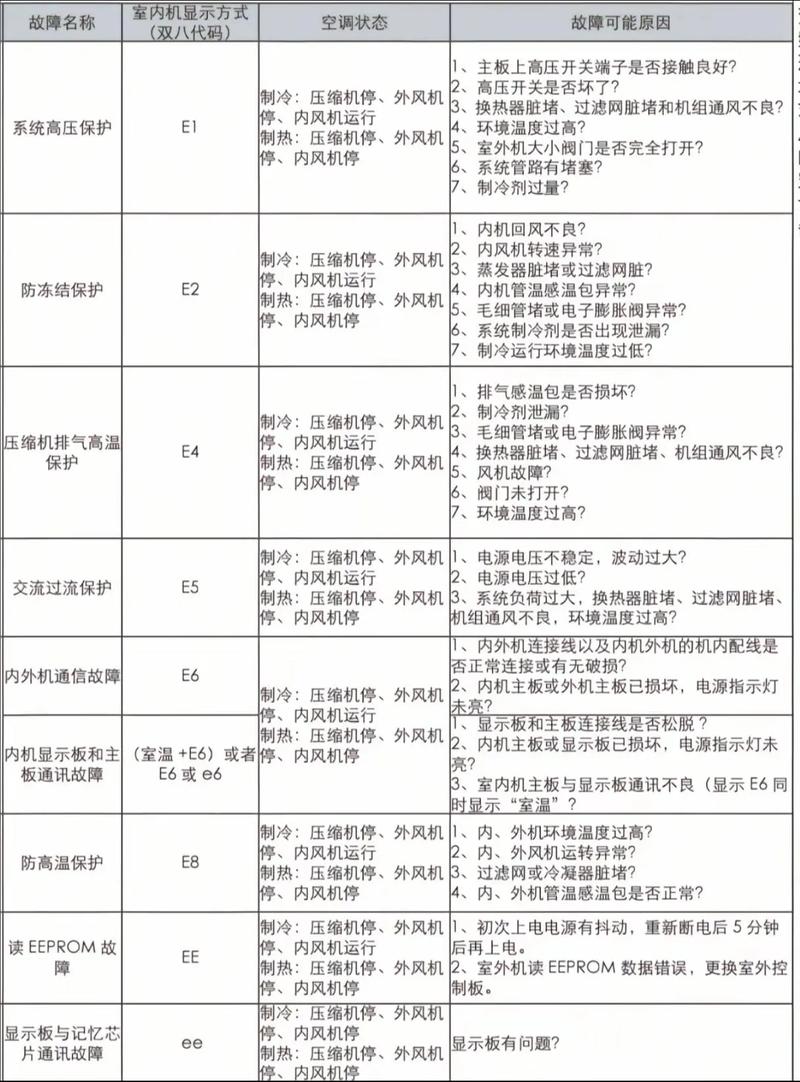
格力空调显示 E6,其核心含义是 “通信故障” 或 “室内外机信号连接故障”。
就是您的空调室内机和室外机之间的“对话”中断了,室内机给室外机发指令,室外机没有回应,或者信号传输出了问题,室内机检测到这种情况后,就会停止工作并显示E6代码。
就像两个人打电话,一方拨号,另一方始终不接听,或者线路断了,无法沟通。
“视频维修”第一步:安全第一!断电!
在开始任何检查之前,请务必将空调的总电源拔掉,包括插座上的插头和空气开关,这是最重要的一步,可以防止触电和损坏空调内部元件。

“视频维修”第二步:像看视频一样,逐步排查
想象一下,您正在观看一个维修视频,技师会按照从简到难的顺序进行检查,请跟随以下步骤:
🔍 检查项目一:通信线(最常见原因)
通信线是连接室内机和室外机的“电话线”,它通常是一根细细的、带有2-4根芯线的白色或黑色扁平线。
📹 视频画面想象: 特写镜头对准空调室内机外壳和室外机外壳的连接处。
🛠️ 具体操作:

- 找到接口: 在室内机和室外机的连接铜管附近,找到一个带有塑料插头的线束,这就是通信线接口。
- 检查是否松动: 用手轻轻拉一下插头,看它是否牢固,因为空调震动,插头会松动。重新插紧,确保听到“咔哒”一声,表示已经插到位。
- 检查是否脱落: 检查插头是否完全从室内机或室外机的接口上脱落了,如果脱落,请重新插好。
- 检查线体破损: 顺着通信线检查,看有没有被老鼠咬破、被利器划伤、或者被高温烫化、老化的地方,如果有破损,需要更换整根通信线。
🔍 检查项目二:电源与电压
通信需要电力支持,如果供电不稳,也会导致通信失败。
📹 视频画面想象: 镜头切换到空调的电源插座和空气开关处。
🛠️ 具体操作:
- 检查电压: 使用万用表测量插座电压,正常的电压范围应在 220V ± 10% 之间,即198V-242V,如果电压过低(如低于190V),空调可能无法正常启动和通信,这可能是您家小区的供电问题,可以联系物业或供电部门。
- 检查电源线: 检查空调的电源线是否老化、破损,或者插头是否松动,确保电源线连接牢固。
🔍 检查项目三:外机环境(散热问题)
如果室外机过热,其主板上的保护电路可能会启动,暂时中断通信以自我保护。
📹 视频画面想象: 镜头从远处拉到室外机,然后慢慢靠近。
🛠️ 具体操作:
- 清理杂物: 检查室外机周围是否有杂草、落叶、塑料袋等杂物堆积,确保周围至少有50厘米的通风空间。
- 清洁散热片(翅片): 用水枪(调至低压模式)或毛刷,从外向内冲洗室外机背后的散热片,积灰过多会影响散热,导致压缩机过热。注意: 不要直接用高压水枪对着风扇或电器部件猛冲。
- 检查风扇: 断电后,用手拨动一下室外机的风扇,看是否能顺畅转动,有没有被异物卡住。
🔍 检查项目四:内机滤网(影响风量)
如果室内机吹出的风量不足,会导致蒸发器结冰,冰层可能会挤压到内部传感器或线路,间接引发通信故障。
📹 视频画面想象: 镜头对准空调室内机的进风口。
🛠️ 具体操作:
- 取下滤网: 打开室内机面板,取下滤网。
- 清洗干净: 用清水或中性洗涤剂清洗滤网上的灰尘,然后用清水冲净,放在阴凉处晾干(切勿暴晒或用火烤)。
- 装回: 将完全干燥的滤网装回原位。
“视频维修”第三步:进阶排查(需要一定动手能力)
如果以上简单检查后问题依旧,那么可能是硬件本身的问题了,这部分操作需要更谨慎,或者建议寻求专业帮助。
🔍 检查项目五:主板与电容
📹 视频画面想象: 镜头展示室内机和室外机的主板特写。
🛠️ 具体操作:
- 检查电容: 主板上的电容是负责储能和稳压的元件,如果电容鼓包、漏液或顶部凸起,说明它已经损坏,这是非常常见的故障点,需要更换同型号的电容。
- 操作提示: 更换电容前,务必再次断电,并用螺丝刀的金属部分短接电容的两脚,进行放电,防止被剩余电荷电击。
- 检查主板: 观察主板上的焊点是否有明显的虚焊、脱焊现象,通信电路相关的芯片或元件是否有烧灼的痕迹,如果有,主板可能需要维修或更换。
🔍 检查项目六:传感器故障
如果连接到通信线路上的某个传感器(如室内环温传感器、室外管温传感器等)损坏,也可能导致通信异常。
🛠️ 具体操作: 这通常需要专业的万用表来测量传感器的阻值是否在正常范围内(不同型号传感器阻值不同,一般在几千到几万欧姆),如果阻值无穷大或为0,说明传感器已损坏,需要更换。
总结与建议:E6故障排查流程
就像一个完整的视频教程结尾,这里是您的行动清单:
- 【安全】 拔掉空调总电源。
- 【检查线】 检查并重新插紧室内外机的通信线插头,检查线体有无破损。
- 【查电压】 测量电源电压是否在正常范围(198V-242V)。
- 【清外机】 清理室外机周围的杂物,并冲洗散热片。
- 【洗滤网】 清洁并晾干室内机的滤网。
- 【复位试机】 重新插上电源,开机试一下,如果问题解决,恭喜您!
- 【硬件排查】 如果问题依旧,可能是电容、主板或传感器故障。强烈建议您联系格力官方售后或专业的空调维修师傅进行上门检测和维修,因为涉及到电路板,非专业人员操作风险较高。
希望这个详细的“视频维修”指南能帮助您解决格力空调E6的故障!
