lgxqb75 和 s3pd。

(图片来源网络,侵删)
机型代码:lgxqb75
这部分是洗衣机的型号标识。lgxqb75 通常指的是 LG 滚筒洗衣机,
- lg: LG 品牌。
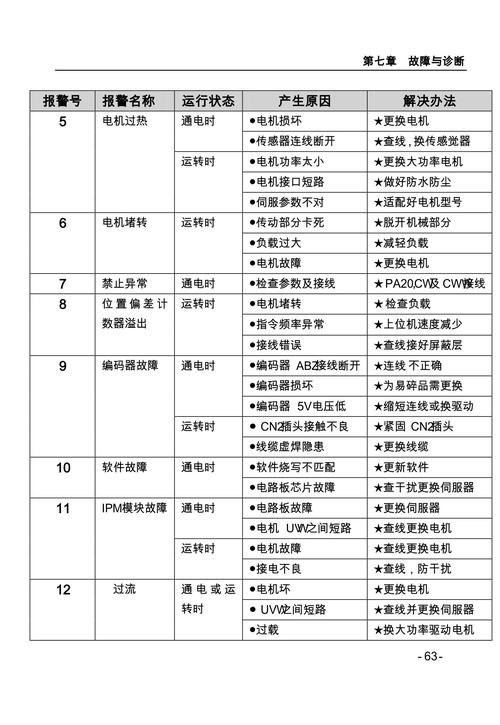
- xqb: 可能代表“全自动波轮洗衣机”或“全自动洗衣机”的早期型号命名(虽然通常XQB是波轮,XQG是滚筒,但早期型号命名可能不统一),从后续代码来看,这是一台滚筒洗衣机。
- 75: 可能代表7.5公斤的洗涤容量。
这是一台 LG 7.5公斤容量的滚筒洗衣机。
故障代码:s3pd
这是核心的错误信息,在LG洗衣机中,s3 是一个常见的故障大类,而 pd 则提供了更具体的故障原因。
核心解读:s3 - 排水超时
s3 这个代码表示洗衣机在排水阶段花费了过长的时间,未能达到预定的水位(或排水泵未能有效排出水),洗衣机检测到排水超时,为了防止损坏机器(例如水溢出或电机过热),会自动停止运行并报错。

(图片来源网络,侵删)
子代码解读:pd - 压力传感器异常
pd 这个子代码是关键,它明确指出了问题所在:压力传感器(Pressure Sensor)检测到了异常。
压力传感器的作用是:
- 通过一根连接到洗衣桶底部的软管(压力管)来检测桶内的水位。
- 当水进入桶内时,水压会传递到传感器上,传感器将压力信号转换为电信号,发送给主控板,从而判断水位高低。
- 在排水时,主控板会监控水位是否在正常时间内下降,如果传感器一直报告有水(或信号异常),就会触发
s3pd故障。
导致 s3pd 故障的可能原因及排查步骤
根据 s3pd 的含义(排水超时 + 压力传感器异常),问题可能出在传感器本身、连接管路,或者是实际的排水问题,请按照以下步骤由简到繁进行排查:
第一步:检查并清洁压力传感器和连接管(最常见原因)
这是导致此代码最常见的原因,因为压力管容易堵塞或扭曲。

(图片来源网络,侵删)
- 断电并拔掉电源插头,确保安全。
- 找到压力传感器:
- 通常位于洗衣机的顶部,靠近进水管接口和控制面板的下方。
- 它是一个小圆形的塑料部件,通常有1-3根电线连接,并且连接着一根较细的透明或半透明的塑料软管(压力管)。
- 检查压力管:
- 拔下压力管:小心地将连接在传感器上的压力管拔下来。
- 检查管路是否堵塞:用嘴向管子里吹气,检查是否通畅,如果感觉不通畅,可以用细铁丝或牙签小心地疏通管路,管路内壁可能会有皂垢、异物或霉菌,导致堵塞。
- 检查管路是否漏气或扭曲:检查管路本身是否有破损、老化或被夹扁、扭曲的地方。
- 清洁传感器接口:
拔下压力管后,传感器上会留下一个接口,检查这个接口内部是否有脏东西,并用干布或棉签擦拭干净。
- 重新连接:
确保压力管连接牢固,没有漏气,连接时可以听到“咔哒”一声。
- 重启测试:
重新插上电源,选择一个简单的洗涤程序(如“单漂洗”),看机器是否能正常进水和排水,如果故障消失,问题已解决。
第二步:检查排水系统
如果压力管本身没有问题,那么可能是实际的排水过程受阻,导致传感器持续检测到有水。
- 检查排水过滤器:
- 这是排水不畅最常见的原因,打开洗衣机正面的小门(通常是右下角),拉出里面的圆形排水过滤器。
- 在拧开之前,先在下面放一个浅盆,因为里面可能会有残留的水流出。
- 彻底清洁过滤器:将过滤器拧出,清除上面的绒毛、硬币、纽扣、头发等所有杂物。
- 清洁完毕后,确保密封圈安装好,再将其拧回原位。
- 检查排水管:
- 检查从洗衣机延伸到地漏的排水管是否被压扁、扭结或抬得过高(一般高度不应超过15厘米)。
- 确保排水管没有堵塞,可以尝试用大桶接水,让洗衣机将水排入桶中,观察水流是否顺畅。
- 检查地漏:
确认家中的地漏是通畅的,没有堵塞。
第三步:检查压力传感器本身
如果以上两步都检查过且正常,那么可能是传感器硬件损坏。
- 检查传感器连接器:确保连接到传感器的电线插头牢固,没有松动或氧化。
- 测量传感器:如果具备万用表和一定的电子知识,可以尝试测量传感器的电阻值,在不同水位下,其电阻值应有规律地变化,如果电阻值始终为无穷大或零,或者没有变化,则说明传感器已损坏,需要更换。
第四步:检查主控制板(可能性较低)
如果所有硬件都检查无误,可能是主控制板无法正确读取压力传感器的信号,导致误判,这种情况相对较少,通常在其他所有可能性都被排除后才需要考虑。
总结与建议
| 可能原因 | 排查方法 | 解决方案 |
|---|---|---|
| 压力管堵塞或漏气 | 拔下压力管,检查是否通畅。 检查管路是否破损或扭曲。 |
清洁或更换压力管。 |
| 排水过滤器堵塞 | 打开洗衣机底部小门,拉出并清洁过滤器。 | 清洁过滤器。 |
| 排水管问题 | 检查排水管是否被压扁、抬高或堵塞。 | 整理或更换排水管。 |
| 压力传感器故障 | 检查连接器,或用万用表测量其阻值。 | 更换压力传感器。 |
| 主控制板故障 | 排除所有其他可能性后,最后考虑。 | 联系专业维修人员更换主控板。 |
建议操作顺序:
- 先自己动手,按照第一步和第二步的指引,重点清洁压力管和排水过滤器,这两个步骤可以解决绝大多数
s3pd故障,且无需专业工具。 - 如果自己排查后问题依旧,可以联系 LG 官方售后服务 或专业的家电维修师傅进行检修,特别是当怀疑是传感器或主控板问题时,需要专业工具和知识来处理。
