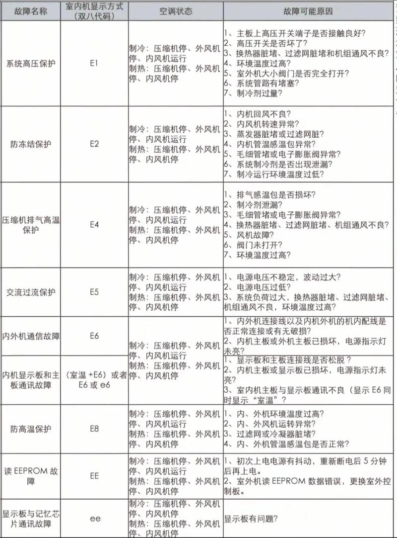
格力不同型号、不同系列的空调,其E4故障代码的含义可能略有不同。 但根据目前主流的信息,“E4”代码绝大多数情况下都指向“压缩机排气温度过高保护”,这是最常见也是最需要关注的一种情况。

(图片来源网络,侵删)
下面,我将围绕“压缩机排气温度过高保护”这个核心原因,为您提供一个从简单到复杂的完整排查和解决指南。
核心问题:什么是“压缩机排气温度过高保护”?
这是空调内置的自我保护机制,当压缩机排出的气体温度过高时,为了防止压缩机因过热而烧毁,空调主板会强制停止压缩机运行,并显示E4故障代码。
导致排气温度过高的原因主要有两大类:
- 系统外部问题(散热不良)
- 系统内部问题(制冷剂/压力异常)
E4故障代码排查与解决步骤(由简到繁)
您可以按照以下步骤逐一排查,大部分问题都可以自己动手解决。

(图片来源网络,侵删)
第一步:基础检查(用户可自行操作)
-
清洁空调外机
- 原因: 这是最常见的原因,外机散热片(翅片)被灰尘、柳絮、蜘蛛网等杂物堵塞,会导致空气无法正常流通,热量无法散发,从而引起排气温度急剧升高。
- 解决方法:
- 关闭空调电源,并拔下插头,确保安全。
- 用水管(不要用高压水枪)从外机顶部向下冲洗,清除表面的浮尘。
- 如果灰尘很厚,需要打开外机外壳,用毛刷和专用翅片清洗剂进行深度清洁,清洗后用清水冲干净,并等待其完全晾干再装回。
- 注意: 操作时务必小心,不要碰伤风扇和铜管,如果自己不熟练,建议请专业人员清洗。
-
检查外机通风环境
- 原因: 空调外机周围是否有遮挡物?最近是否在室外机前晾晒了衣物、堆放了杂物,或者有新种的植物长得太茂盛?这些都会阻碍外机散热。
- 解决方法: 确保外机前方(出风口方向)至少1-2米内没有任何遮挡物,侧面和顶部也要留有足够的散热空间。
第二步:检查用户可调整的因素
-
检查滤网
- 原因: 室内机滤网长期不清洗,会导致空气流通不畅,制冷效果下降,压缩机需要更长时间、更高负荷地工作,最终导致排气温度过高。
- 解决方法: 每两周清洗一次滤网,取出滤网,用清水冲洗干净,晾干后再装回。
-
检查房间密封性和温度设置
(图片来源网络,侵删)- 原因: 房间门窗是否频繁开关?房间是否过大而空调制冷量不足?设定温度是否过低(比如设置到16℃)?
- 解决方法: 尽量保持房间密闭,根据房间面积选择合适匹数的空调,设定温度建议在24-26℃之间,既舒适又节能,也能避免空调超负荷运行。
第三步:检查系统内部问题(通常需要专业人员)
如果以上外部检查都做了,故障依旧,那么问题很可能出在空调的制冷系统内部,强烈建议您联系格力官方售后或专业的空调维修师傅进行上门检修,非专业人员不要自行拆卸,以免造成更大的损坏。
以下是内部可能的原因和维修方法:
-
制冷剂(雪种)不足或泄漏
- 原因: 这是非常普遍的内部原因,制冷剂不足会导致系统压力降低,压缩机为了维持制冷效果会超频运转,同时制冷剂在蒸发器中吸热不足,导致压缩机排出的气体温度异常升高。
- 维修方法:
- 检漏: 维修师傅需要使用专业工具(如电子检漏仪、肥皂水)找到泄漏点。
- 补漏: 对泄漏点进行修补(如焊接)。
- 抽真空、保压: 确保系统密封良好。
- 重新加注制冷剂: 按照标准量,精确地添加制冷剂。
-
制冷剂过量
- 原因: 维修时加注了过多的制冷剂,会导致系统压力过高,压缩机负荷增大,排气温度也会随之升高。
- 维修方法: 维修师傅需要使用压力表和回收机,将多余的制冷剂回收出来,直到压力恢复正常。
-
压缩机故障
- 原因: 压缩机本身性能下降、内部磨损或卡缸,导致其工作效率低下,无法正常压缩和排出制冷剂,导致排气温度过高。
- 维修方法: 这是比较严重的问题,通常需要更换新的压缩机,维修师傅会先测量压缩机的工作电流、阻值等参数来判断。
-
系统中有空气或水分
- 原因: 在安装或维修时,系统没有抽真空或抽真空不彻底,导致空气和水分进入系统,空气不制冷,会占据冷凝器的空间,影响散热;水分在低温下会结冰,堵塞管路,同样会导致压力和温度异常。
- 维修方法: 需要对整个系统进行严格的抽真空处理,并再次加注制冷剂。
-
四通阀串气
- 原因: 四通阀是切换空调制冷/制热模式的关键部件,如果其内部损坏,在制冷时,高压气体可能会直接回到低压侧,导致系统压力异常,排气温度升高。
- 维修方法: 更换四通阀。
-
温度传感器故障
- 原因: 连接在压缩机排气管上的排气温度传感器(或其线路)出现故障,向主板传送了错误的温度信号,导致主板误判并停机。
- 维修方法: 维修师傅会用万用表测量传感器的阻值,判断其是否在正常范围内,如果损坏,则更换传感器。
总结与最终建议
| 故障原因分类 | 可能的具体原因 | 解决方法(用户可操作部分) | 解决方法(需专业人员操作) |
|---|---|---|---|
| 散热问题 | 外机脏堵、通风不良 | 清洗外机、移除遮挡物 | - |
| 使用问题 | 滤网脏、设定温度过低 | 清洗滤网、合理设置温度 | - |
| 制冷剂问题 | 泄漏、不足、过量 | - | 检漏、补漏、抽真空、加/回收制冷剂 |
| 压缩机问题 | 压缩机损坏、效率低 | - | 更换压缩机 |
| 系统问题 | 系统中有空气/水分 | - | 重新抽真空、加注制冷剂 |
| 阀件问题 | 四通阀串气 | - | 更换四通阀 |
| 电路问题 | 排气温度传感器故障 | - | 更换传感器或修复线路 |
最终建议:
- 先自查: 按照第一步和第二步,彻底清洁室内外滤网和外机,并确保通风良好,很多时候,问题到这里就解决了。
- 再求助: 如果自查后故障依旧,请不要继续尝试自行拆解,立即拨打格力官方售后服务热线400-836-5315,或者通过“格力+”APP等官方渠道报修,告知他们您的空调型号和显示“E4”故障,他们会安排专业的售后工程师上门进行专业的检测和维修。
这样既能保证安全,也能最快最有效地解决问题。
