海尔空调柜机显示E4,绝大多数情况下表示“压缩机排气温度过高保护”。

(图片来源网络,侵删)
下面为您详细解释这个故障的原因、排查方法以及解决建议。
故障核心含义:压缩机排气温度过高
当空调检测到压缩机排出的制冷剂气体温度超过了安全设定值(通常是115°C - 125°C之间,具体看机型),为了防止压缩机因过热而烧毁,空调会立即启动保护机制,停止压缩机工作,并显示E4故障代码。
这就像汽车的发动机过热会亮起警示灯一样,是空调的自我保护功能。
导致E4故障的常见原因(由简到繁排查)
压缩机排气温度过高,根本原因通常是制冷剂循环系统出现了问题,导致热量无法有效散发出去。

(图片来源网络,侵删)
制冷剂问题(最常见的原因)
- 制冷剂严重不足(漏氟):
- 原理: 制冷剂在系统中循环流动,通过相变(液态变气态)来吸收室内的热量,在压缩机中被压缩后变成高温高压气体,如果制冷剂不足,压缩机在压缩时效率会急剧下降,大部分功会转化为热量,导致排气温度飙升。
- 表现: 空调制冷/制热效果差,出风口温度不理想,能听到压缩机在运行,但系统压力低。
- 制冷剂过量(加氟过多):
- 原理: 过量的液态制冷剂会被压缩机吸入,造成“液击”现象,不仅会损坏压缩机,还会导致压缩机的负载过大,排气温度同样会异常升高。
- 表现: 空调高压侧压力过高,运行噪音可能变大,效果反而不好。
散热不良问题
- 室外机散热不良:
- 原理: 压缩机排出的高温气体需要通过室外机的冷凝器(散热片)将热量散发到空气中,如果散热不好,热量就会在系统中积聚,导致排气温度越来越高。
- 具体原因:
- 室外机脏污: 室外机的散热片(翅片)被灰尘、柳絮、蜘蛛网等杂物严重堵塞,影响空气流通。
- 风扇问题: 室外机风扇不转或转速慢,无法有效吹风散热。
- 环境温度过高: 将空调安装在通风不畅、被阳光直射或有热源的地方,导致室外机周围环境温度过高,无法散热。
- 风机电机故障: 风机电机损坏或电容失效。
电路与传感器问题
- 压缩机排气温度传感器故障:
- 原理: 这个传感器就像一个“温度计”,负责实时监测压缩机排气的温度,如果它本身损坏、线路接触不良或阻值漂移,可能会向主板发送一个错误的“高温”信号,导致空调误报E4故障。
- 表现: 可能是真正的故障,也可能是误报。
- 电源电压不稳定:
- 原理: 电压过低时,压缩机启动困难,运行电流增大,更容易过热;电压过高时,压缩机负载过大,也会导致过热。
- 表现: 空调频繁启停,运行声音异常。
压缩机自身问题(相对少见)
- 压缩机内部故障:
- 原理: 压缩机本身损坏,如阀片损坏、运动部件卡滞等,会导致其工作效率低下,在做功时产生大量热量,引起排气温度过高。
- 表现: 压缩机运转时噪音异常,或无法正常启动。
自行排查与解决步骤(安全第一!)
在进行任何检查之前,请务必拔掉空调的电源插头,确保人身安全。
第一步:清洁室外机
这是最简单也最有可能解决问题的方法。
- 断电: 拔掉空调电源。
- 清洁外壳: 用水冲洗室外机外壳,去除表面灰尘。
- 清洁散热片: 这是关键,如果散热片灰尘很厚,最好使用专用翅片清洗剂和高压水枪(或水管)由内向外冲洗,注意不要用蛮力,以免将散热片冲倒。
- 清洁风扇: 检查并清理扇叶上的污垢。
- 检查通风: 确保空调周围1-2米内没有遮挡物,保证空气流通。
第二步:检查环境
- 空调是否被阳光直射?尝试给室外机加装遮阳篷。
- 周围是否有热源(如厨房排风口)?尽量远离。
第三步:检查运行状态
- 重新通电: 插上电源,开启空调。
- 观察:
- 室外机风扇是否正常转动?
- 压缩机是否启动?
- 空调的制冷/制热效果是否有改善?
- 听声音: 压缩机和风机运行时有无异常噪音?
第四步:寻求专业帮助
如果以上简单处理后问题依旧,那么很可能是需要专业工具才能解决的问题。强烈建议您联系海尔官方售后服务或专业的空调维修师傅。
专业人员会:
- 检测压力: 使用压力表测量空调系统的高压和低压压力,判断是缺氟、多氟还是压力正常。
- 电流检测: 检测运行电流是否在正常范围。
- 传感器检测: 用万用表检测排气温度传感器的阻值是否正常。
- 抽真空与加氟: 如果确认是制冷剂问题,会先对系统进行抽真空,再按照标准量添加制冷剂,避免过量。
- 深度检修: 如果怀疑压缩机或主板故障,会进行进一步拆机检测。
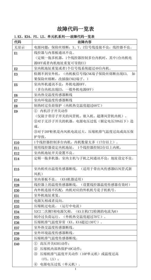
| 故障代码 | E4 |
|---|---|
| 故障含义 | 压缩机排气温度过高保护 |
| 核心原因 | 制冷剂循环系统问题,导致热量无法有效散发。 |
| 最常见诱因 | 制冷剂不足(漏氟) 室外机散热片脏堵 |
| 解决建议 | 自行处理: 先彻底清洁室外机散热片,改善通风环境。 专业处理: 若清洁后无效,立即联系海尔官方售后或专业维修人员,进行压力检测和制冷剂处理。 |
重要提示: 空调的制冷剂系统是封闭高压系统,非专业人员切勿自行拆开或加氟,不仅可能无法解决问题,还可能造成设备损坏或人身危险。
