防冻结保护
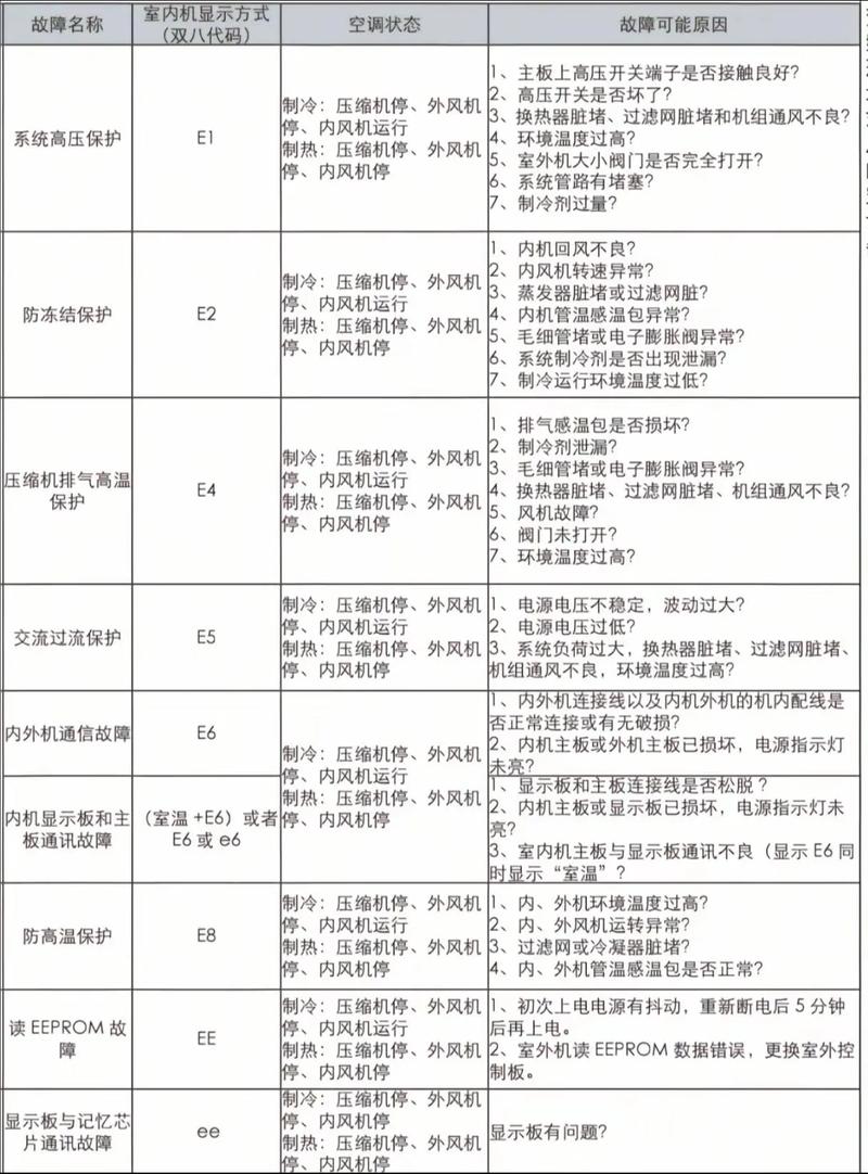
格力空调(包括柜机)显示 E3,最核心、最常见的原因是 “防冻结保护”。

(图片来源网络,侵删)
您可以这样理解:空调的室内机蒸发器(也就是我们常说的“冷凝器”或“铜管盘管”)在制冷过程中温度会变得非常低,如果这个温度过低,就会导致蒸发器表面结冰,这不仅会严重影响空调的制冷效果,还可能损坏压缩机等核心部件。
空调内置了温度传感器,会实时监测蒸发器的温度,一旦温度传感器检测到蒸发器温度过低,达到了设定的危险值,空调就会立即停止压缩机工作,并通过显示屏上的 E3 代码来警告用户,这就是“防冻结保护”。
导致“防冻结保护”(E3)的常见原因及解决方法
E3 是一个现象,而不是根本原因,要解决它,需要找到导致蒸发器温度过低的根本原因,以下是按可能性从高到低排列的常见原因及对应的解决步骤:
缺氟(制冷剂不足)- 最常见的原因
- 原因分析: 空调的制冷剂(氟利昂)在蒸发器中蒸发吸热,才能产生冷量,如果系统中的制冷剂不足,蒸发压力就会降低,导致蒸发温度也急剧下降,从而引发结冰和防冻结保护。
- 如何判断:
- 空调长时间运行,但制冷效果很差,出风口风不凉。
- 停机后,室内机铜管的连接头(接口处)有油污,这通常是制冷剂泄漏时带出的润滑油。
- 解决方法:
- 这是需要专业人员操作的项目。
- 立即联系格力官方售后或专业的空调维修师傅上门。
- 维修人员会使用压力表等工具检查系统压力,找到泄漏点(如铜管焊缝、阀门等),进行修补,然后重新为空调“加氟”(补充制冷剂)。
室内机滤网或蒸发器脏污
- 原因分析: 空调长时间不清洗,室内机的滤网和蒸发器表面积累了大量灰尘,这层灰尘就像一层“棉被”,会严重阻碍空气与蒸发器进行热交换,空气流不过去,只有少量空气能接触到蒸发器,导致这部分温度骤降而结冰。
- 如何判断:
- 空调使用了一两年以上,从未清洗过滤网。
- 出风量明显变小,且出风感觉有尘土味。
- 解决方法:
- 用户可以自行解决。
- 清洗滤网: 关闭空调,打开室内机面板,取出滤网,用清水冲洗干净(不要用刷子硬刷),晾干后装回。
- 清洗蒸发器: 如果滤网很脏,蒸发器肯定也脏了,可以使用专用的空调清洁剂,均匀喷洒在蒸发器上,等待泡沫分解污垢后,用清水冲洗干净(注意做好防水,避免电器元件进水)。
室内风机(风扇)故障或转速过低
- 原因分析: 室内风机负责将室内的空气吹过蒸发器进行降温,如果风机本身坏了、电容老化导致启动困难,或者控制电路有问题,导致风机转速变慢,那么空气流量就会不足,同样会造成蒸发器局部温度过低而结冰。
- 如何判断:
- 开机后,能听到室内机有“嗡嗡”的启动声,但风扇不转或转得很慢。
- 出风口风量非常微弱。
- 解决方法:
- 需要专业人员维修。
- 检查风机是否被异物卡住。
- 检查风机电容是否失效(这是常见原因,更换电容成本不高)。
- 检查电机本身是否损坏,或控制电路是否正常。
室外机环境温度过低(针对部分型号)
- 原因分析: 在冬季或春末秋初,当室外温度很低时(例如低于10℃),空调在制冷模式下运行,蒸发器温度本身就容易很低,如果此时空调还以高功率运行,就非常容易触发防冻结保护,一些较新的空调有低温保护功能,会直接限制开机或显示故障。
- 如何判断:
故障发生在天气突然变冷的季节。
(图片来源网络,侵删) - 解决方法:
- 这不是空调故障,而是正常保护,可以尝试将空调设定为“强力”或“高风速”模式,增加空气流量。
- 如果天气实在太冷,不建议在低温环境下长时间使用空调制冷。
温度传感器故障
- 原因分析: 连接在蒸发器上的温度传感器(也叫感温头)本身损坏或接触不良,向主板发出了一个错误的“温度过低”信号,导致主板误判并启动防冻结保护。
- 如何判断:
排除了以上所有可能性后,空调依然报E3,且制冷正常。
- 解决方法:
- 需要专业人员维修。
- 维修人员会用万用表测量传感器的阻值,判断其是否在正常范围内,如果损坏,需要更换新的传感器。
总结与处理建议
当您的格力柜机空调显示 E3 时,可以按照以下步骤进行排查:
-
第一步:自查清洗
- 立即关闭空调电源。
- 打开机盖,取出并彻底清洗 滤网。
- 如果条件允许,检查并清洁 蒸发器。
- 清洗后,晾干所有部件,重新开机测试,如果问题解决,说明是脏堵引起的。
-
第二步:联系售后
(图片来源网络,侵删)- 如果清洗后问题依旧,或者您不具备清洗条件,最安全、最推荐的做法是直接联系格力官方售后服务。
- 报告您的空调型号和故障代码 E3。
- 专业维修师傅会上门进行全面检查,通常能快速定位是 缺氟、风机问题还是传感器故障,并进行针对性维修。
重要提示: 如果是缺氟问题,千万不要自行购买制冷剂随意加注,加氟需要专业的工具和知识,操作不当不仅无法解决问题,还可能损坏压缩机,导致更大的损失。
