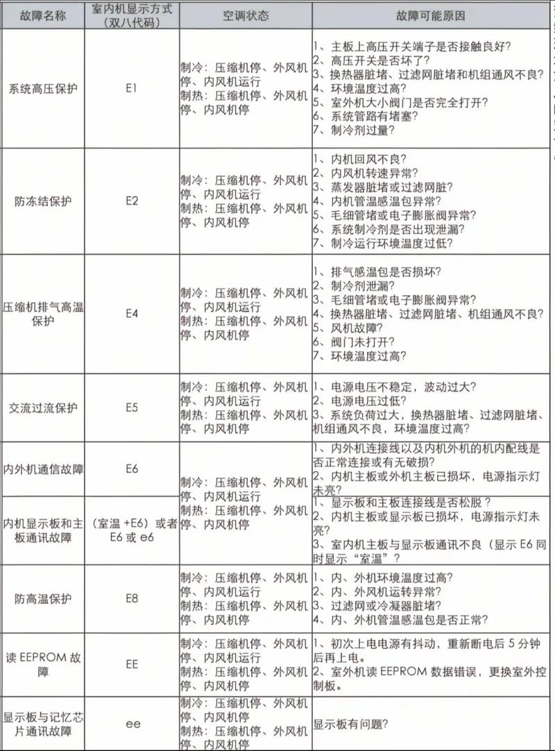
E6故障代码
格力空调显示 E6,其核心含义是 “通信故障” 或 “通讯失败”。

(图片来源网络,侵删)
就是空调的室内机和室外机之间的“对话”中断了,无法正常交换信息,当空调检测到双方在超过一定的时间内无法建立有效通信时,就会启动保护机制,停止运行并显示E6代码。
常见故障原因分析
E6故障是一个比较常见的问题,其原因可以分为两大类:线路问题 和 部件问题。
线路连接问题(最常见)
- 连接线脱落或松动:室内机和室外机之间的连接线(通常有2-4根,包含电源线和通信线)在接头处可能因为振动、老化等原因松动或脱落。
- 连接线插头氧化或腐蚀:长期暴露在潮湿或空气中,插头的金属针脚可能会氧化、生锈,导致接触不良。
- 连接线被挤压或破损:连接线在穿过墙体孔洞或室外机时,可能被老鼠咬伤、被硬物压扁或被利器划破,导致内部线路断裂。
- 信号干扰:连接线附近有强电磁干扰源(如大功率变频器、高压电线等),可能会干扰通信信号的正常传输。
空调部件本身问题
- 室内机主板故障:负责处理通信信号的室内机控制板出现故障,无法发送或接收信号。
- 室外机主板故障:室外机的控制板是通信的另一端,如果它损坏,同样会导致通信失败。
- 电源问题:
- 电压不稳:供电电压过高或过低,超出了空调的正常工作范围,可能导致主板工作异常,通信失败。
- 电源板故障:室内机或室外机的电源模块出现问题,无法为主板提供稳定的工作电压。
- 电控盒问题:室内机或室外机的电控盒(即主板所在的盒子)密封不严,导致内部受潮、进水或积尘,引发短路或元件损坏。
用户自行排查与解决步骤(从简到繁)
在联系专业维修人员之前,您可以按照以下步骤进行简单的排查,有时可以自己解决问题。
第一步:安全第一,断电重启
这是最简单、最有效的第一步,可以解决临时的软件或逻辑错误。

(图片来源网络,侵删)
- 拔掉空调插头:确保将空调的电源插头从插座上完全拔下。
- 等待5-10分钟:等待空调内部电容完全放电,让主板复位。
- 重新通电:插上电源插头,然后使用遥控器开机,观察是否还显示E6。
第二步:检查室内外机连接线
这一步需要您有基本的动手能力和安全意识。
- 断电并确认:务必再次拔掉空调电源插头!
- 找到连接线:在室内机机身的侧面或下方,找到连接室外机的电线端口,通常是一个黑色的方盒子(接线端子)。
- 检查连接:
- 检查室内机端:打开接线端子的盖板,检查里面的电线是否牢固地插在卡槽里,可以尝试拔下再重新插紧一次。
- 检查室外机端:到室外机旁,找到同样接线端子,检查那里的连接是否牢固,同样可以重新插拔一次。
- 观察线路:沿着连接线从头到尾检查一遍,看是否有明显的破损、被动物咬的痕迹或被压扁的地方。
第三步:检查电源电压
如果您家里有万用表,可以简单测量一下。
- 在空调正常工作(不显示E6时)或待机状态下,测量一下电源插座电压。
- 中国标准的电压是220V,允许有±10%的波动,即正常范围在198V-242V之间。
- 如果电压长期低于198V或高于242V,可能会导致空调工作异常,这种情况下,建议使用稳压器。
何时需要联系专业维修人员?
如果您完成了以上步骤,问题依然存在,或者您不具备动手检查的能力,那么就应该立即联系格力官方售后或专业的空调维修人员。
需要专业人员处理的情况包括:

(图片来源网络,侵删)
- 线路断路:如果发现连接线内部断裂,需要更换整根连接线。
- 主板或电源板损坏:这是最复杂的情况,需要专业的检测工具来判断是室内机主板还是室外机主板,或是电源模块出现问题,并进行更换。
- 电控盒受潮/进水:需要专业人员拆开电控盒进行清理、烘干,并更换损坏的元件。
- 无法确定原因:当您无法通过简单排查找到故障点时,让专业技师使用专业仪器(如万用表、示波器)进行检测是最安全、最可靠的选择。
| 故障代码 | E6 |
|---|---|
| 故障含义 | 通信故障 / 通讯失败 |
| 通俗解释 | 室内机和室外机“失联”,无法正常通信。 |
| 常见原因 | 连接线松动、脱落或破损。 室内/外机主板故障。 电源电压不稳或电源板故障。 |
| 自行处理 | 断电重启。 检查并重新插紧室内外机连接线(注意断电操作)。 |
| 专业维修 | 如果自行处理无效,或发现主板、电源等硬件问题,请立即联系格力官方售后或专业维修人员。 |
安全提示:空调涉及高压电,在进行任何内部检查或维修前,请务必切断电源,如果您不确定如何操作,为了人身和设备安全,请勿强行拆解,直接寻求专业帮助是最好的选择。
