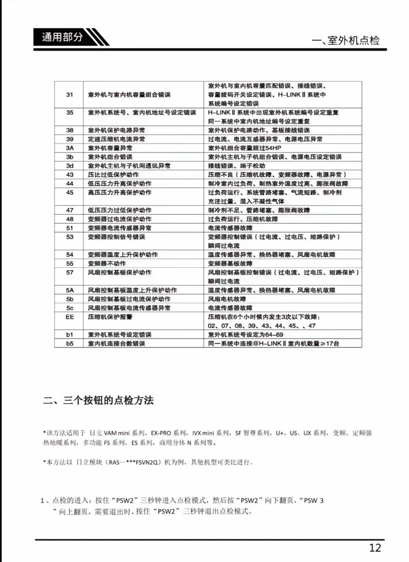
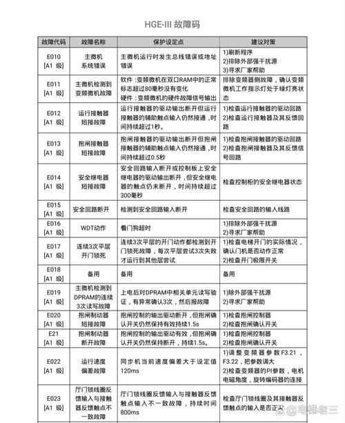
故障代码 F11 的核心含义
F11 故障代码通常表示 “传感器故障”,它主要指向以下两种情况之一:

(图片来源网络,侵删)
- 环境温度传感器故障 (最常见):这个传感器位于室内机回风口附近,用于检测室内空气的温度,并将数据反馈给主板,作为控制空调运行(如制冷、制热、除霜)的主要依据。
- 盘管温度传感器故障:这个传感器通常贴在室内机的蒸发器铜管上,用于检测盘管的实际温度,主要用于防冻结保护、过热保护以及精确控制除霜等。
在大多数海信日立机型中,F11 特指“环境温度传感器故障”。 但为了保险起见,排查时也需要考虑盘管传感器。
可能的原因分析
导致 F11 故障的原因可以分为两大类:传感器本身问题 和 传感器与主板连接问题。
传感器本身问题
- 传感器损坏:传感器内部元件老化或损坏,无法正常检测温度并输出信号。
- 传感器位置偏移或脱落:由于运输、震动或安装不当,传感器从原来的位置脱落或松动,导致无法接触到空气或铜管,读数异常。
- 传感器脏污:回风口的环境温度传感器如果积灰过多,会影响其测温的准确性,可能导致主板误判为故障。
传感器与主板连接问题
- 接线端子松动:传感器连接到室内机主板的插头可能松动、接触不良。
- 线路断路或短路:连接传感器和主板的电线可能因为老鼠啃咬、挤压、老化等原因导致断路或短路。
- 插头氧化或腐蚀:在潮湿环境下,插头针脚可能出现氧化或腐蚀,影响信号传输。
故障排查与解决方法(DIY指南)
在联系专业人员之前,您可以按照以下步骤进行简单的排查。在进行任何操作前,请务必关闭空调的总电源,确保安全!
第一步:确认故障信息
- 观察空调是所有室内机都显示F11,还是只有某一个室内机显示。
- 所有室内机都显示F11:可能性较小,可能是室内主板或通信问题,但优先级不高。
- 仅某一个室内机显示F11:大概率是该台室内机的传感器或其连接线路问题。
第二步:初步检查(无需拆机)
- 清洁回风口:找到显示F11故障的室内机,检查其回风口是否有灰尘堵塞,用吸尘器或软毛刷清理干净,确保环境温度传感器能正常接触空气,有时候简单的清洁就能解决问题。
- 检查传感器位置:小心地取下室内机的进风格栅(如果可以),观察传感器是否在正确的位置(通常是回风口的某个角落),如果发现传感器脱落或明显移位,尝试将其小心地插回或固定到原位。
第三步:断电重启(复位法)
- 关闭空调的电源总开关(或拔掉插头),等待5-10分钟,让主板内部电容完全放电。
- 重新通电,开启空调,观察故障代码是否消失。
- 注意:如果故障是偶发的,复位可能有效,但如果传感器或线路存在物理损坏,复位后代码通常会再次出现。
第四步:检查线路连接(需要一定动手能力)
- 再次确认断电!
- 打开室内机的外壳(通常有几个螺丝),找到主板上连接传感器的插头,环境温度传感器和盘管传感器的插头通常是不同颜色的(如蓝、白、黄等),可以参考室内机接线图或主板上的标识。
- 拔下插头,检查插头和主板上的针脚是否有松动、烧蚀、氧化或腐蚀的痕迹。
- 重新插紧插头,确保插到位。
何时需要联系专业维修人员?
如果您完成了以上步骤,问题仍然存在,或者您不具备动手操作的能力,那么强烈建议您立即联系海信日立的官方售后服务或专业的空调维修师傅。

(图片来源网络,侵删)
需要专业人员处理的情况包括:
- 传感器本身损坏:维修人员会用万用表测量传感器的阻值,判断其是否在正常范围内(不同温度下阻值不同),如果确认损坏,需要更换新的传感器。
- 线路断路或短路:维修人员会使用专业的工具检测线路的通断和绝缘情况,如果线路损坏,需要重新布线或进行修复。
- 主板故障:如果排除了传感器和线路问题,可能是主板上的检测电路或信号处理电路出现故障,需要维修或更换主板。
- 制冷剂问题(间接导致):在某些极端情况下,如果制冷剂严重不足,可能导致蒸发器结霜过快,盘管温度传感器持续低温,也可能触发保护性故障,但这通常会伴随其他代码(如E4、E5等)或现象。
| 故障代码 | F11 |
|---|---|
| 核心含义 | 传感器故障 (通常是环境温度传感器) |
| 常见原因 | 传感器损坏或脏污 传感器脱落或位置偏移 传感器与主板连接线路松动、断路或短路 |
| DIY排查 | 清洁回风口 检查传感器位置 断电重启 检查线路插头(断电操作) |
| 专业维修 | 更换损坏的传感器 修复或更换损坏的线路 检测并维修主板 |
安全第一,如果您对电路操作不熟悉,不要强行拆卸,以免造成更大的损坏或发生危险,及时寻求专业帮助是最稳妥的选择。
