2025年的废铁价格并非一个固定不变的数字,它会受到多种因素的动态影响。2025年中国废铁的平均市场价格大致在每吨2200元至2800元人民币之间波动。

(图片来源网络,侵删)
这个价格是一个综合性的参考,具体到不同时间、不同地区、不同品类的废铁,价格会有较大差异。
2025年废铁价格的整体走势分析
2025年的废铁市场可以概括为“前高后低,震荡下行”的态势。
-
第一季度(年初):价格相对较高
受到元旦和春节假期的影响,年前部分钢厂有补库需求,市场交易相对活跃,年初的价格处于一个相对的高位,一些优质废钢(如重废)的价格可以达到2800元/吨以上。
(图片来源网络,侵删) -
第二季度(春季):价格开始回落
春节后,传统需求旺季并未如期而至,下游钢厂开工率不足,对废铁的采购需求减弱,铁矿石等原材料价格也处于下行通道,对废铁价格形成压制,市场进入一个缓慢的下行通道。
-
第三季度(夏季):价格触底反弹
夏季通常是钢铁行业的传统淡季,但2025年情况略有不同,随着国家微刺激政策的逐步显现,以及部分基建项目的启动,市场需求略有回暖,废铁价格在经历了一段时间的低位盘整后,出现了一波小幅反弹。
-
第四季度(年末):价格再度下行
进入第四季度,宏观经济下行压力再次显现,房地产市场降温,钢材需求疲软,钢厂利润被压缩,为降低成本,纷纷压低废铁采购价,年末废铁价格再次走低,全年价格重心整体下移。
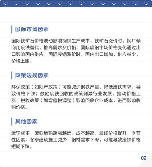
影响价格的主要因素
2025年的废铁价格主要由以下几个因素决定:
- 宏观经济与钢铁行业景气度:这是最根本的因素,2025年中国经济增速放缓,钢铁行业产能过剩问题严重,作为“风向标”的钢材价格持续低迷,直接拖累了上游废铁的价格。
- 铁矿石价格:废铁和铁矿石都是炼钢的主要原料,它们之间存在一定的替代关系,2025年国际铁矿石价格也处于下行周期,这削弱了废铁的相对优势,抑制了其价格上涨。
- 环保政策:2025年,中国的环保政策开始收紧,对“地条钢”(用中频炉生产的劣质钢)的打击力度加大,这反而使得正规钢厂对优质废铁的需求更加稳定,但同时也对废铁回收的环保标准提出了更高要求。
- 季节性因素:如上文所述,春节后的需求淡季、夏季的用电高峰影响钢厂生产、冬季的采暖季限产等,都会对废铁的供需关系产生影响。
- 地域差异:
- 产地 vs. 消费地:废铁产地的价格(如河北唐山、江苏等地)通常会比消费地的价格低一些,因为包含了运输成本。
- 南北差异:北方地区重工业集中,废铁资源丰富,价格可能相对较低;南方地区资源较少,价格可能略高。
不同品类废铁的参考价格(以2025年均价为例)
废铁根据其来源、形状、成分和杂质含量,分为不同等级,价格差异很大,以下是一些常见品类的大致参考价格:
| 废铁品类 | 描述 | 2025年参考价格 (元/吨) | 备注 |
|---|---|---|---|
| 统料废铁 | 杂乱无章,含有少量非铁杂质(如塑料、橡胶等) | 1800 - 2200 | 价格最低,是回收站初步分类后的产物 |
| 机械废铁 | 来自机械加工的边角料,如机床、齿轮等,成分较单一 | 2200 - 2500 | 质量较好,价格高于统料 |
| 钢筋头 | 拆房或工地产生的钢筋头,长度通常小于30cm | 2400 - 2600 | 非常受欢迎的优质废铁,价格坚挺 |
| 重废 | 厚度大于6mm的废钢材块,如汽车梁、船板等 | 2500 - 2800 | 品质最高,是钢厂最青睐的炉料 |
| 工业纯铁 | 几乎不含杂质的铁,如冲压下来的铁屑 | 价格不固定,需看成分 | 品质最好,但货源稀少,通常按质论价 |
请注意:以上价格是基于市场行情的综合估算,实际成交价会因当地市场、回收商规模、交易量大小等因素而浮动。
如果您想了解2025年某一具体时间、某一具体地点的废铁价格,需要结合当时当地的实际情况,但您可以记住以下几个关键点:
- 全年均价:2200 - 2800元/吨。
- 价格走势:年初高,年中震荡,年末低,整体呈下降趋势。
- 核心原因:受宏观经济放缓和钢铁行业不景气的直接影响。
- 价格差异:重废 > 钢筋头 > 机械废铁 > 统料废铁,地域差异也很明显。
