核心原因:为什么Viper22A会“吱吱”响?
“吱吱”声的来源是开关变压器,当电源工作在临界导通模式或负载非常不稳定时,开关管(MOSFET)的开关电流会处于一个不连续、高频率的振荡状态,这种振荡通过开关变压器耦合,产生机械振动,发出我们听到的“吱吱”声。

(图片来源网络,侵删)
这本质上是一种音频范围内的谐振,是电源设计或元件失效时的一种“病态”表现。
主要故障原因分析(由易到难)
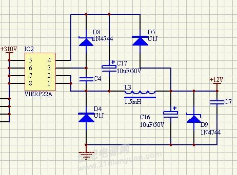
Viper22A是一个典型的反激式开关电源IC,其工作状态受多个因素影响,以下是导致“吱吱”声的几个最主要原因:
负载过轻或空载(最常见的原因)
- 原因:Viper22A及其设计的电源,通常要求有一个最小负载才能稳定工作,如果连接的负载太轻(只给主板供电,但主板未完全启动),或者处于空载状态,反馈环路无法稳定,电源会进入间歇振荡模式,从而产生“吱吱”声。
- 特征:电源单独上电(不接任何设备)时响,接上主板等设备后,如果设备未完全启动,也可能响。
输出电压滤波电容失效(第二常见原因)
- 原因:这是导致电源不稳定的首要 suspect,输出端的滤波电容(通常是低ESR的电解电容,如
220uF/16V或470uF/25V)会随着时间老化、干涸或失效。- 失效表现:容值下降,ESR(等效串联电阻)增大。
- 后果:电容无法有效滤除高频纹波,导致输出电压波动,Viper22A的反馈电路检测到波动后,会不断调整开关频率和占空比,试图稳定电压,这个过程本身就容易引发振荡,产生“吱吱”声,高ESR也会增加损耗,可能导致电源进入保护模式。
- 特征:电源带载能力下降,输出电压可能偏低或不稳定,电容顶部有鼓包、漏液等物理迹象。
反馈环路问题
- 原因:Viper22A通过一个光耦(如PC817)和TL431精密稳压源来采样输出电压,并反馈到初级端控制芯片,以调节输出。
- 光耦老化或损坏:电流传输比下降,导致反馈信号失真。
- TL431损坏:无法提供稳定的基准电压和误差信号。
- 反馈电阻变值:分压电阻精度漂移,导致采样电压不准。
- 后果:反馈系统“失聪”或“判断失误”,无法准确控制输出,导致振荡。
初级电路问题
- 原因:
- Viper22A IC 本身损坏:内部PWM控制器故障。
- 启动电阻变值:导致Viper22A启动困难或工作电压不稳定。
- 初级滤波电容失效:输入端的滤波电容(如
100uF/400V)失效,会导致直流母线电压不稳,影响整个电源的稳定工作。 - 尖峰吸收电路(RCD钳位)异常:用于吸收开关管关断时产生的电压尖峰,如果其中的二极管、电阻或电容损坏,可能导致开关管工作状态异常。
开关变压器本身问题(较少见)
- 原因:
- 变压器磁芯松动:胶水老化或工艺问题,导致磁芯在交变磁场下振动。
- 变压器局部短路:绕组间发生轻微短路,改变了电感量,破坏了正常的工作模式。
- 特征:通常伴随输出电压严重异常,或者即使更换所有外围元件问题依旧。
排查与维修步骤(DIY指南)
⚠️ 安全警告:
- 开关电源内部存在高压,即使断电后,大电容中仍储存有致命电荷。
- 在操作前,必须使用大功率电阻(如5W/1kΩ)对高压滤波电容进行放电!
- 建议在有经验的电子爱好者指导下进行,或直接送修,如果不具备电子维修知识,强烈不建议自行拆机。
第一步:目视检查
- 断电并放电:拔掉电源线,用螺丝刀等工具短接高压电容的正负极引脚进行放电。
- 打开外壳:小心拆开电源外壳。
- 检查电容:仔细查看所有电解电容,特别是输出端(低压侧)的滤波电容和输入端(高压侧)的滤波电容,看是否有鼓包、漏液、顶部不平等现象,这是最直观的判断方法。
- 检查元件:观察是否有明显的烧黑、炸裂的元件,或者虚焊的焊点。
第二步:测输出电压(空载和带载)
- 准备工具:数字万用表。
- 空载测试:
- 给电源通电(不接任何负载)。
- 测量各路输出电压(如 +5V, +12V, +3.3V)。
- 现象:如果电压严重偏离正常值(12V输出只有5V或更低),或者电压在剧烈跳动,基本可以确定电源有严重故障。
- 带载测试:
- 找一个合适的负载(比如旧硬盘、风扇),或者直接接在主板上进行测试。
- 测量带载时的电压是否稳定在标准值。
- 现象:空载时响,接上负载后恢复正常,说明是负载过轻问题,如果接上负载后电压下降很多且依然响,说明电源带载能力差,很可能是输出电容或初级元件问题。
第三步:替换法(最有效的维修手段)
如果目视检查和电压测量没有明确结果,可以采用替换法,这是维修开关电源的“法宝”。

(图片来源网络,侵删)
- 替换输出滤波电容:
- 找到输出端主滤波电容(通常是容值最大的那个低压电解电容)。
- 记录其规格(如
470uF 25V)。 - 用一个同规格、品牌可靠(如尼吉康、红宝石、化工)的新电容替换掉它,这是成功率最高的维修操作。
- 替换光耦和TL431:
如果替换电容无效,可以尝试更换光耦(PC817)和误差放大器(TL431),这两个元件成本不高,但作用关键。
- 替换Viper22A:
如果以上步骤都无效,可以考虑更换Viper22A芯片本身,注意焊接时防止静电击穿。
第四步:检查初级电路
如果低压侧的维修都失败了,问题可能出在高压侧,这需要更专业的知识。
- 检查启动电阻是否变值。
- 检查高压滤波电容是否失效(需要用电容表测量ESR和容值)。
- 检查RCD钳位电路的元件。
总结与建议
| 故障原因 | 判断依据 | 解决方案 |
|---|---|---|
| 负载过轻/空载 | 电源单独上电响,接上设备后正常。 | 确保电源有足够的最小负载。 |
| 输出滤波电容失效 | 电容鼓包/漏液,带载能力差,电压不稳。 | 直接更换同规格新电容。 |
| 反馈环路故障 | 电压漂移,无法稳定。 | 更换光耦、TL431或检查反馈电阻。 |
| 初级元件故障 | 输入电压不稳,Viper22A工作异常。 | 检查启动电阻、高压电容、Viper22A芯片。 |
| 开关变压器问题 | 排除所有其他可能后依然故障。 | 更换变压器或整个电源。 |
给普通用户的建议:

(图片来源网络,侵删)
- 如果是台式机电源出现此问题,且电源已使用多年,最稳妥的办法是直接更换一个新的电源,现代电源价格不高,且安全性更有保障。
- 如果是充电器、适配器等小功率设备,可以考虑找专业维修店,因为维修成本可能比买个新的还高。
给电子爱好者的建议: 从更换输出滤波电容开始,这是成本最低、成功率最高的第一步,如果不行,再依次排查光耦、TL431和Viper22A,耐心和细心是成功的关键。
