核心结论
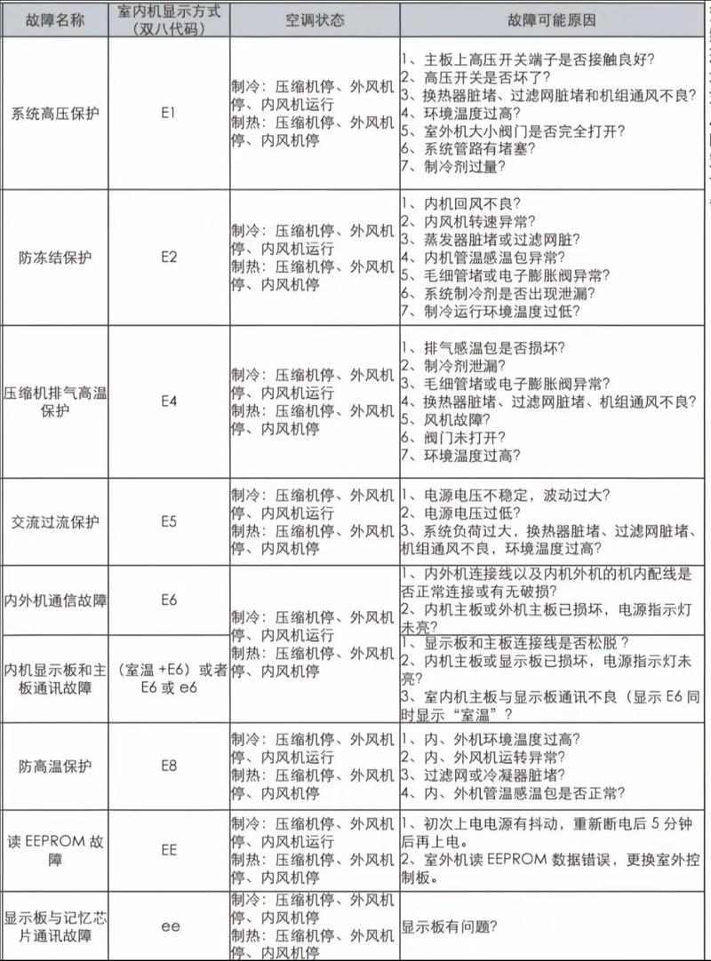
格力中央空调显示 E5,最常见、最主要的故障原因是指令异常,也就是通常所说的“主板通讯故障”或“通讯故障”。

(图片来源网络,侵删)
就是空调的“大脑”(主板)和“神经末梢”(室内外机之间的连接线)之间的“对话”出了问题,导致指令无法正确传达或接收。
E5故障的详细分类与可能原因
“通讯故障”是一个比较宽泛的概念,具体可以分为以下几种常见情况:
通讯线路问题 (最常见)
这是导致E5故障的首要元凶,室内机和室外机之间通过专用的通讯线(通常是2-4芯的扁平线或RVV线缆)连接,用于传递控制信号。
- 线路接触不良:
- 接头松动: 室内机、室外机接线端子处的螺丝没有拧紧,导致信号时断时续。
- 插头氧化: 长时间使用后,接头处可能因潮湿或氧化而接触不良。
- 线路断路或短路:
- 被老鼠咬断: 这是非常常见的情况,老鼠喜欢啃咬电线。
- 施工损伤: 安装或维修过程中,通讯线被压扁、钉穿或过度弯折导致内部断裂。
- 线路老化: 老旧空调的通讯线绝缘层可能老化破损,导致信号线之间短路。
- 线缆选型错误或过长:
通讯线过长或线径过细,会导致信号衰减过大,通讯失败。
(图片来源网络,侵删)
电源问题
通讯需要稳定的电压支持,电源问题也会导致通讯失败。
- 电压不稳或过低: 电网电压波动过大,或者电压低于空调正常工作的最低要求,可能导致主板无法稳定工作,从而引发通讯故障。
- 电源线路问题: 为空调供电的线路存在接触不良或老化问题。
室内机或室外机主板故障
如果线路和电源都正常,那么可能是主板本身出了问题。
- 通讯芯片或电路损坏: 主板上负责通讯的芯片或相关电子元件(如电容、电阻)损坏。
- 主板供电异常: 主板自身供电部分故障,导致无法正常工作。
传感器问题 (较少见)
在某些情况下,关键的传感器(如室内环温传感器)故障,导致主板无法获取正确的环境信息,可能会触发保护性停机,并显示E5代码。
E5故障的排查与解决方法(从简到繁)
重要提示:在进行任何检查之前,请务必 切断空调的总电源 ,以确保人身安全!如果您不具备相关的电器维修知识,强烈建议联系专业的格力售后服务或空调维修人员。

(图片来源网络,侵删)
第一步:用户自查(简单安全)
- 断电重启: 这是最简单的“万能”方法,关闭空调的总电源,等待5-10分钟,让内部电容完全放电,然后重新通电,看故障是否消失,这可以清除一些临时的程序紊乱。
- 检查过滤网: 检查室内机的过滤网是否严重堵塞,虽然过滤网堵塞通常导致其他故障(如E1、E3),但在某些复杂情况下,也可能影响系统整体稳定性。
第二步:联系专业人员(推荐)
如果重启无效,就需要专业人员进行检查了,维修师傅通常会按以下步骤排查:
-
检查通讯线路:
- 目视检查: 沿着室内外机的连接管,仔细检查通讯线是否有被压扁、破损、被动物啃咬的痕迹。
- 测量线路通断: 使用万用表的蜂鸣档或电阻档,在室内机和室外机的接线端子处,分别测量通讯线(通常是S+和S-)是否导通,是否存在断路。
- 测量线路短路: 测量S+和S-线之间是否存在短路(电阻接近0)。
- 修复线路: 如果发现线路问题,通常会重新铺设或修复受损的通讯线,并确保接头牢固、做好防水处理。
-
检查电源电压:
使用万用表测量空调供电电压是否在铭牌标明的正常范围内(通常是220V±10%)。
-
检查主板:
- 如果以上都正常,维修人员会检查室内机和室外机主板的接线端子是否牢固、有无烧蚀、氧化。
- 如果怀疑主板故障,可能会进行更深入的检测,如测量主板各路输出电压是否正常,如果确认主板损坏,则需要更换主板。
-
检查传感器:
如果主板和线路都正常,可能会用万用表测量相关传感器的阻值是否符合标准值,判断传感器是否损坏。
格力中央空调 E5代码,90%以上的情况是室内外机之间的通讯线路故障,特别是线路断路(如被老鼠咬断),其次是接头松动或接触不良。
给您的建议: 当您的格力中央空调出现E5故障时,请不要自行拆机,最稳妥、最有效的方法是立即联系格力官方售后服务或您信赖的专业空调维修公司,让他们派专业的技术人员来进行检修,这样既能快速解决问题,又能避免因操作不当造成更大的损坏。
